HOME   LIST
‹–   –›

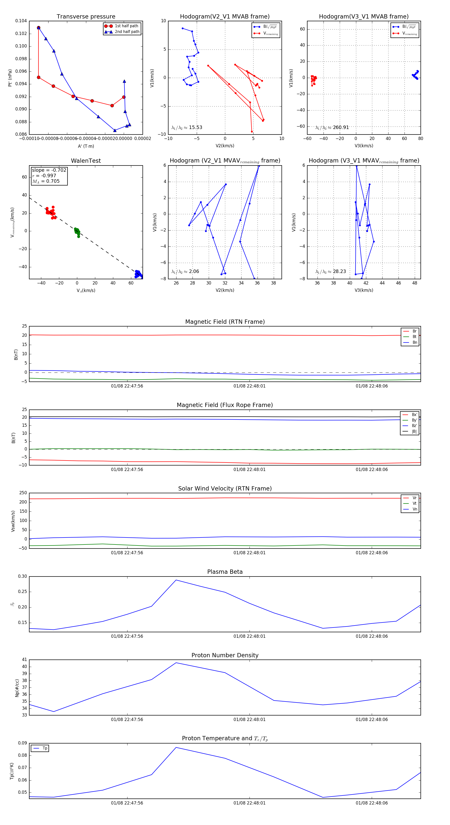
Flux Rope in 2024

Flux Rope Event 2024-01-08 22:47:52 ~ 2024-01-08 22:48:08 (17 seconds)


plot