HOME   LIST
‹–   –›

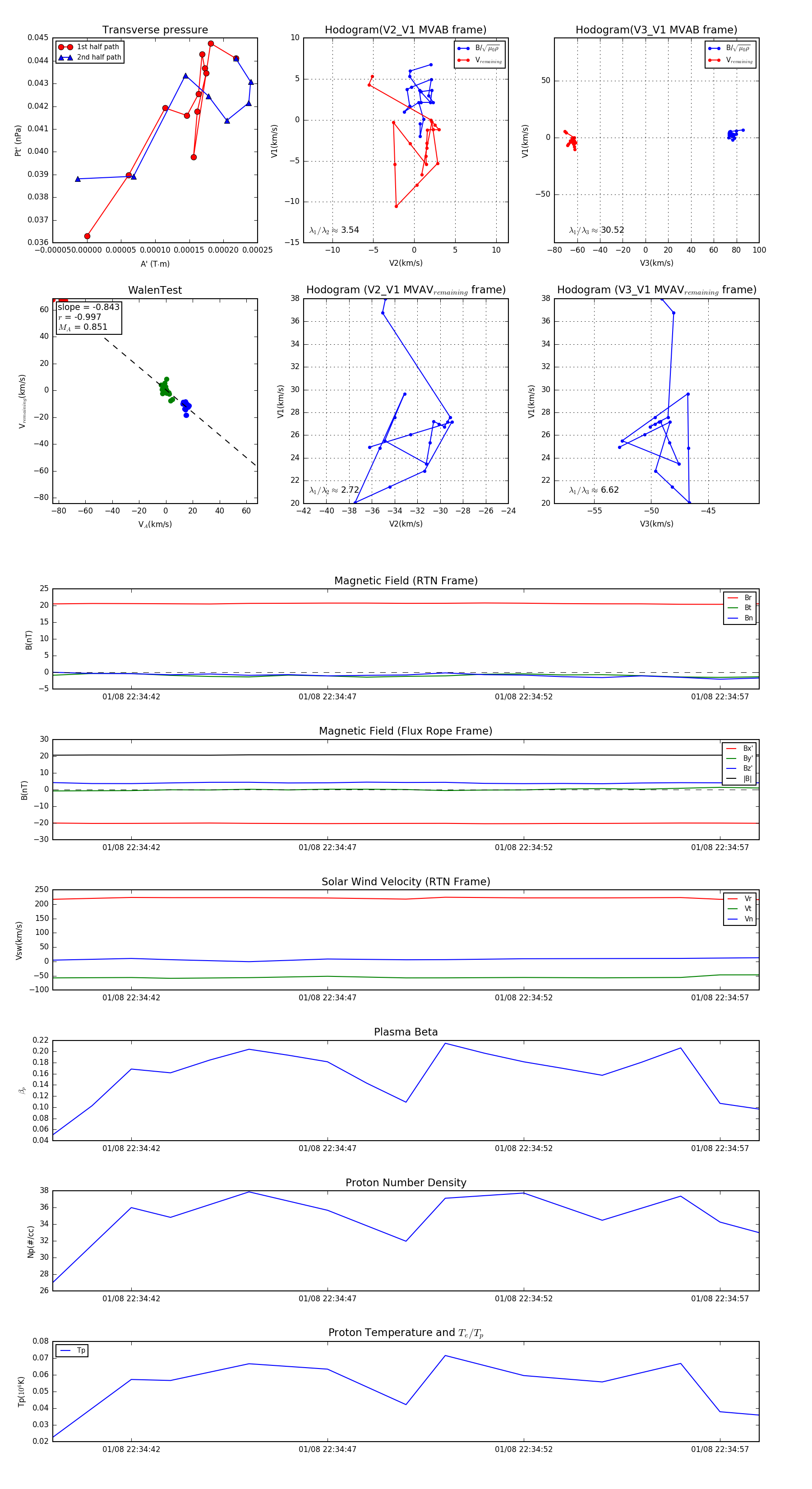
Flux Rope in 2024

Flux Rope Event 2024-01-08 22:34:40 ~ 2024-01-08 22:34:58 (19 seconds)


plot