HOME   LIST
‹–   –›

Flux Rope in 2024

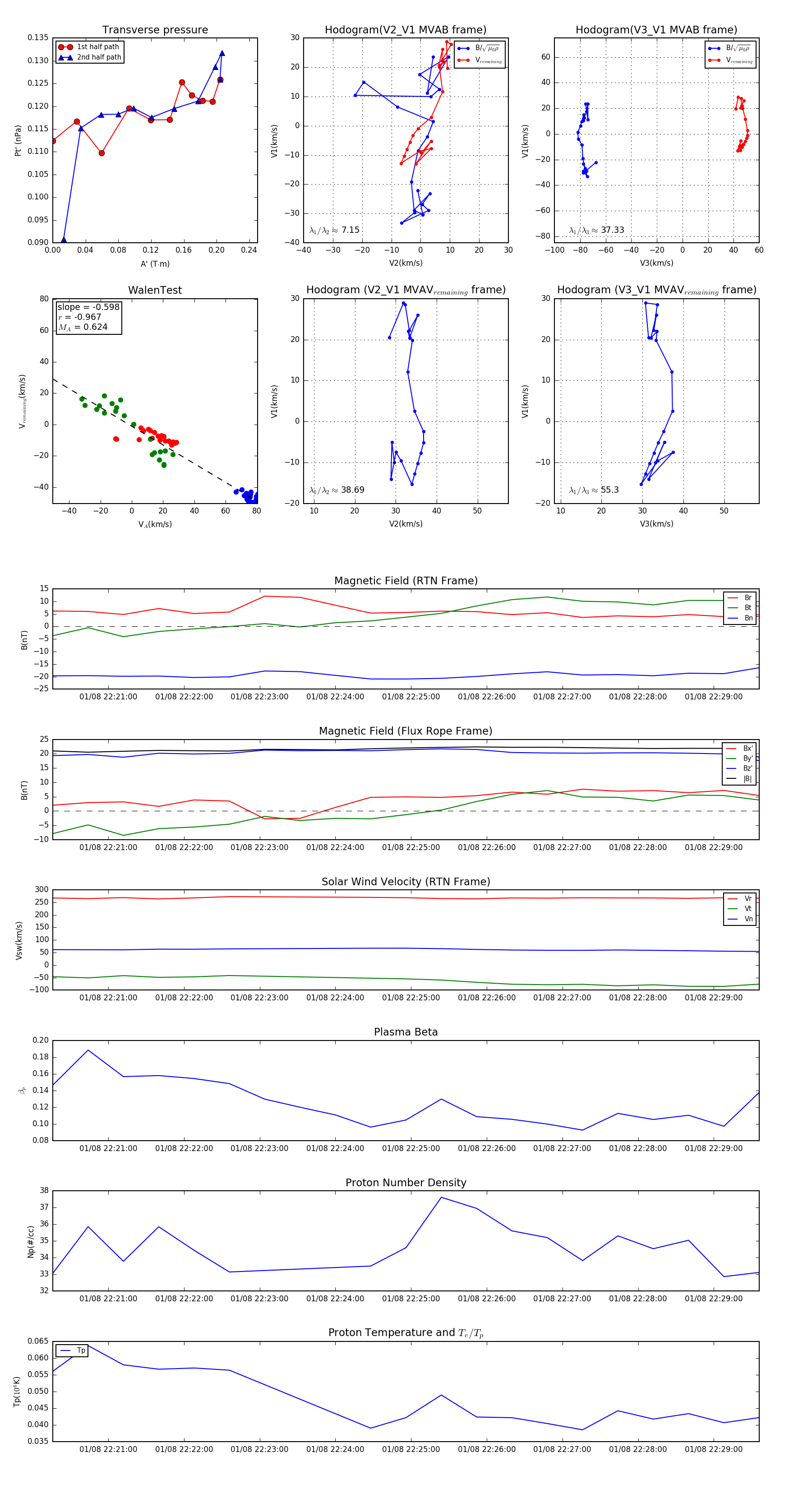
Flux Rope Event 2024-01-08 22:20:16 ~ 2024-01-08 22:29:36 (561 seconds)


plot