HOME   LIST
‹–   –›

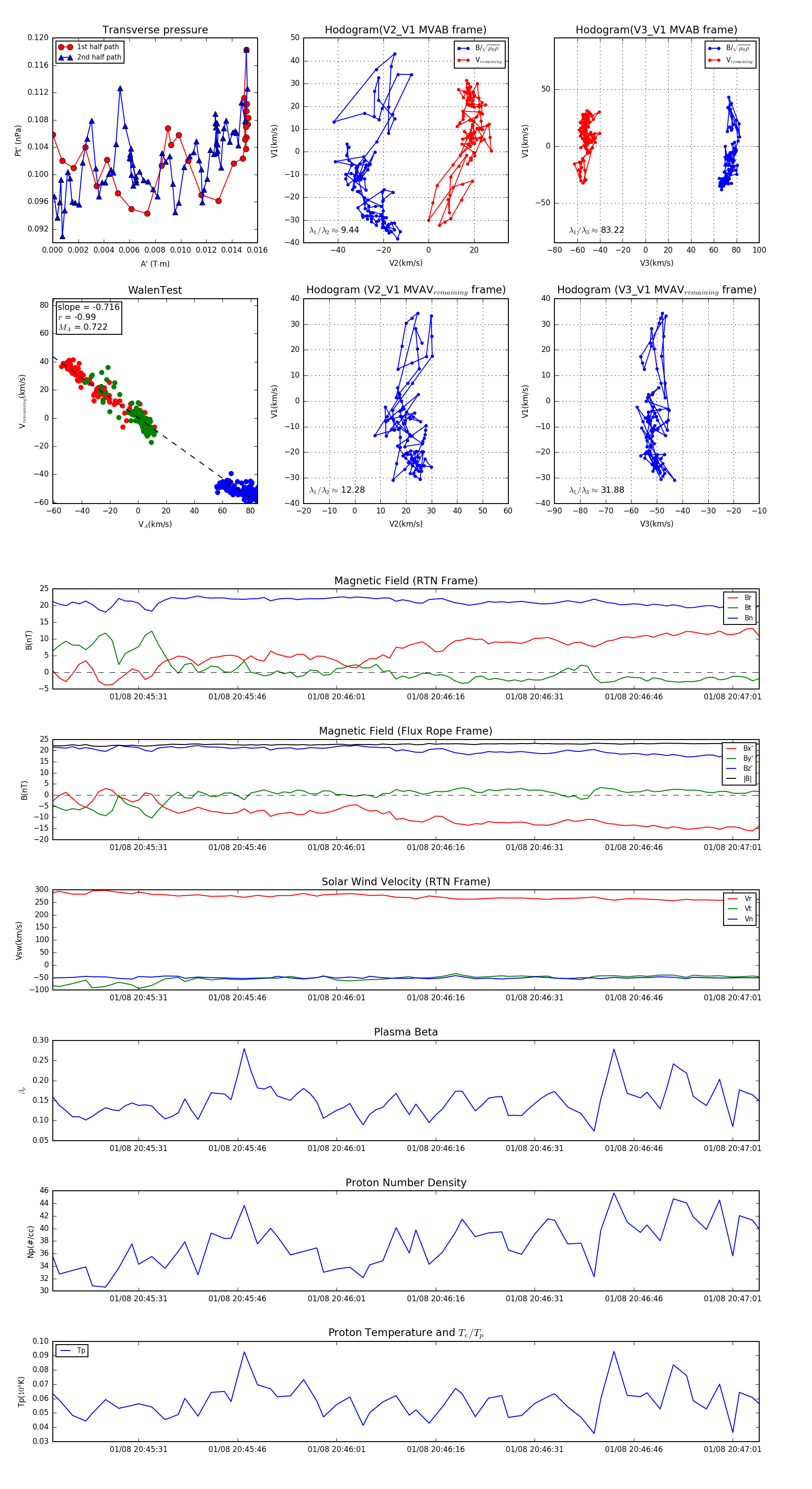
Flux Rope in 2024

Flux Rope Event 2024-01-08 20:45:18 ~ 2024-01-08 20:47:05 (108 seconds)


plot