HOME   LIST
‹–   –›

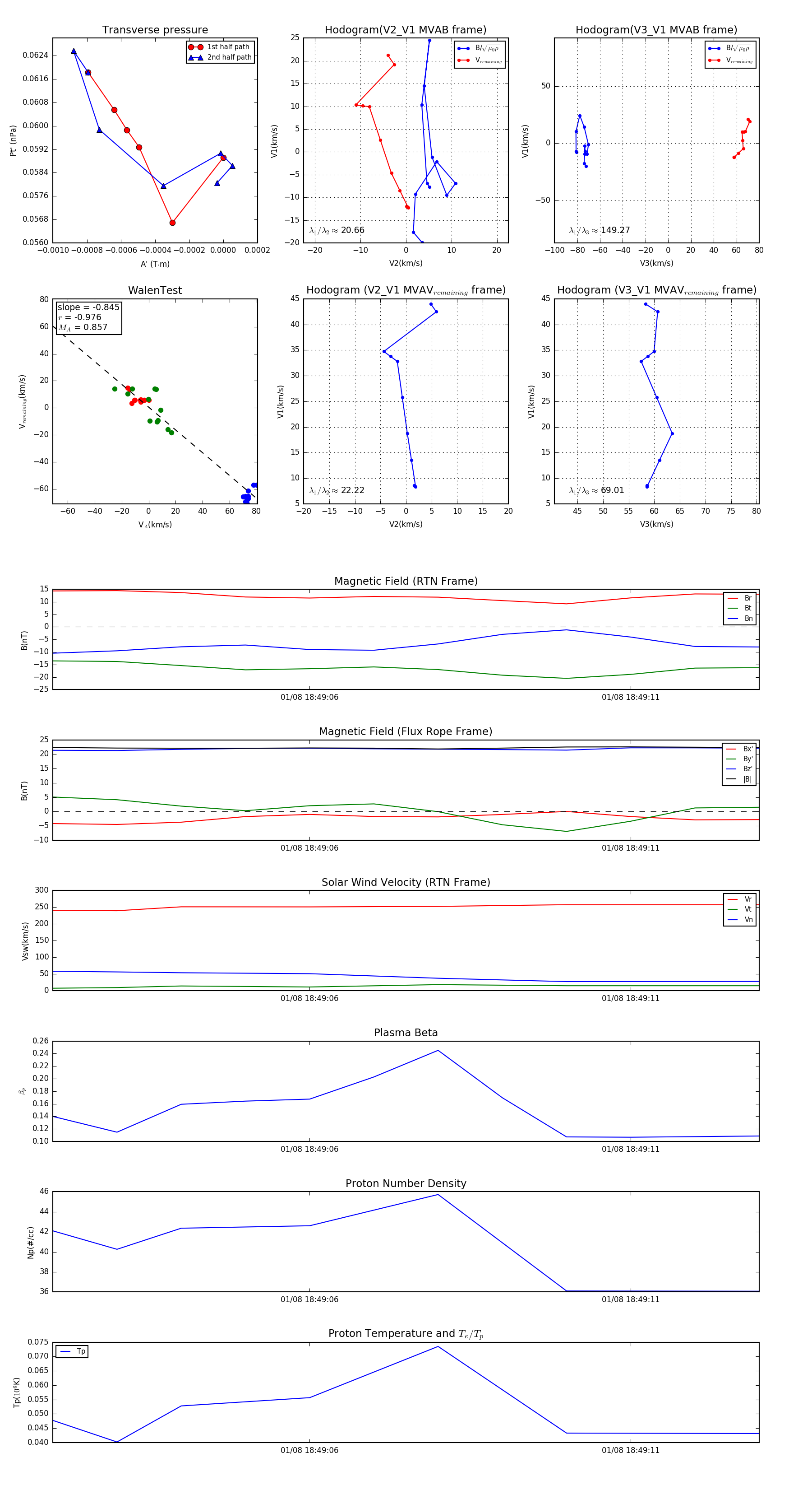
Flux Rope in 2024

Flux Rope Event 2024-01-08 18:49:02 ~ 2024-01-08 18:49:13 (12 seconds)


plot