HOME   LIST
‹–   –›

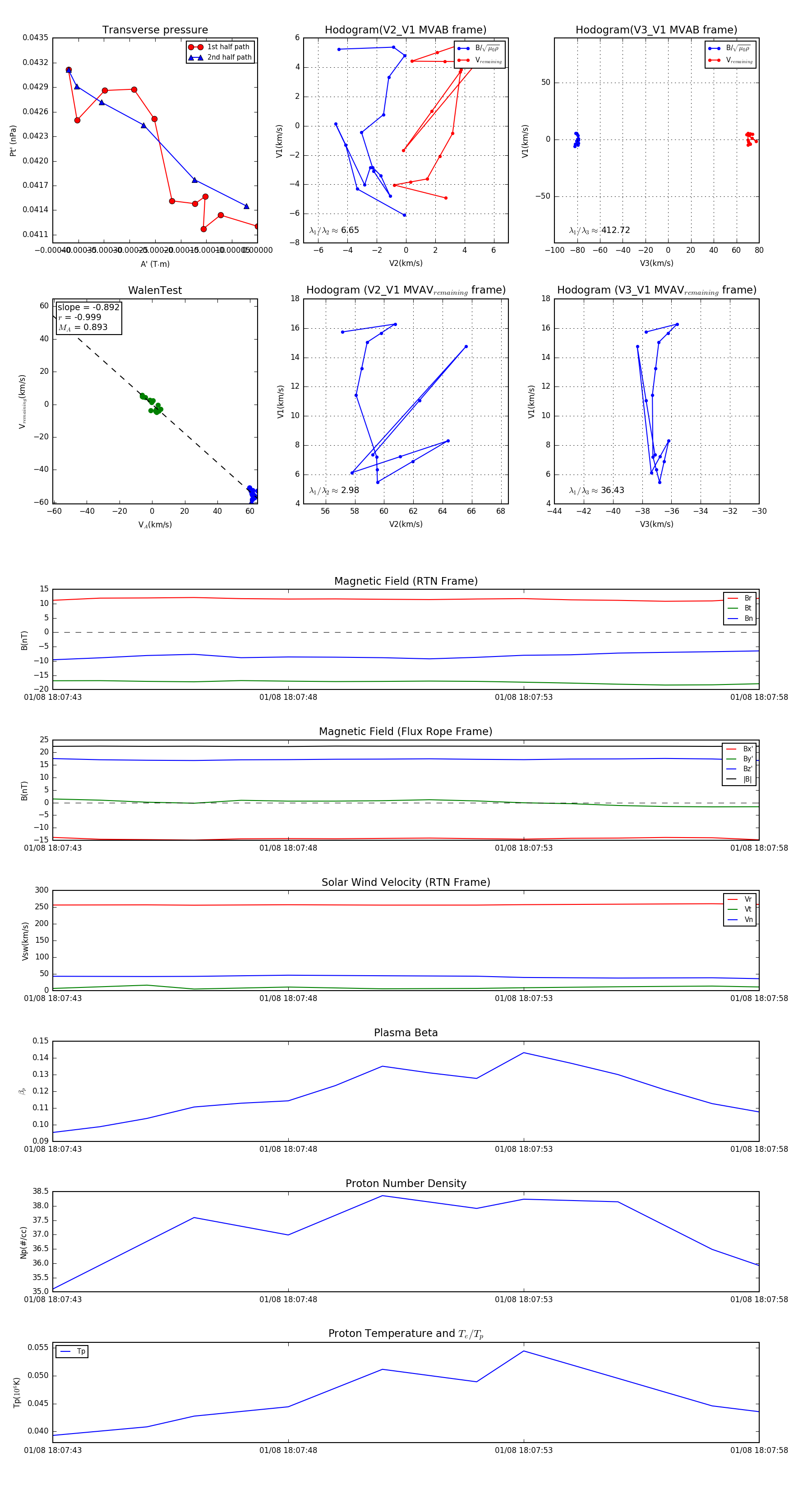
Flux Rope in 2024

Flux Rope Event 2024-01-08 18:07:43 ~ 2024-01-08 18:07:58 (16 seconds)


plot