HOME   LIST
‹–   –›

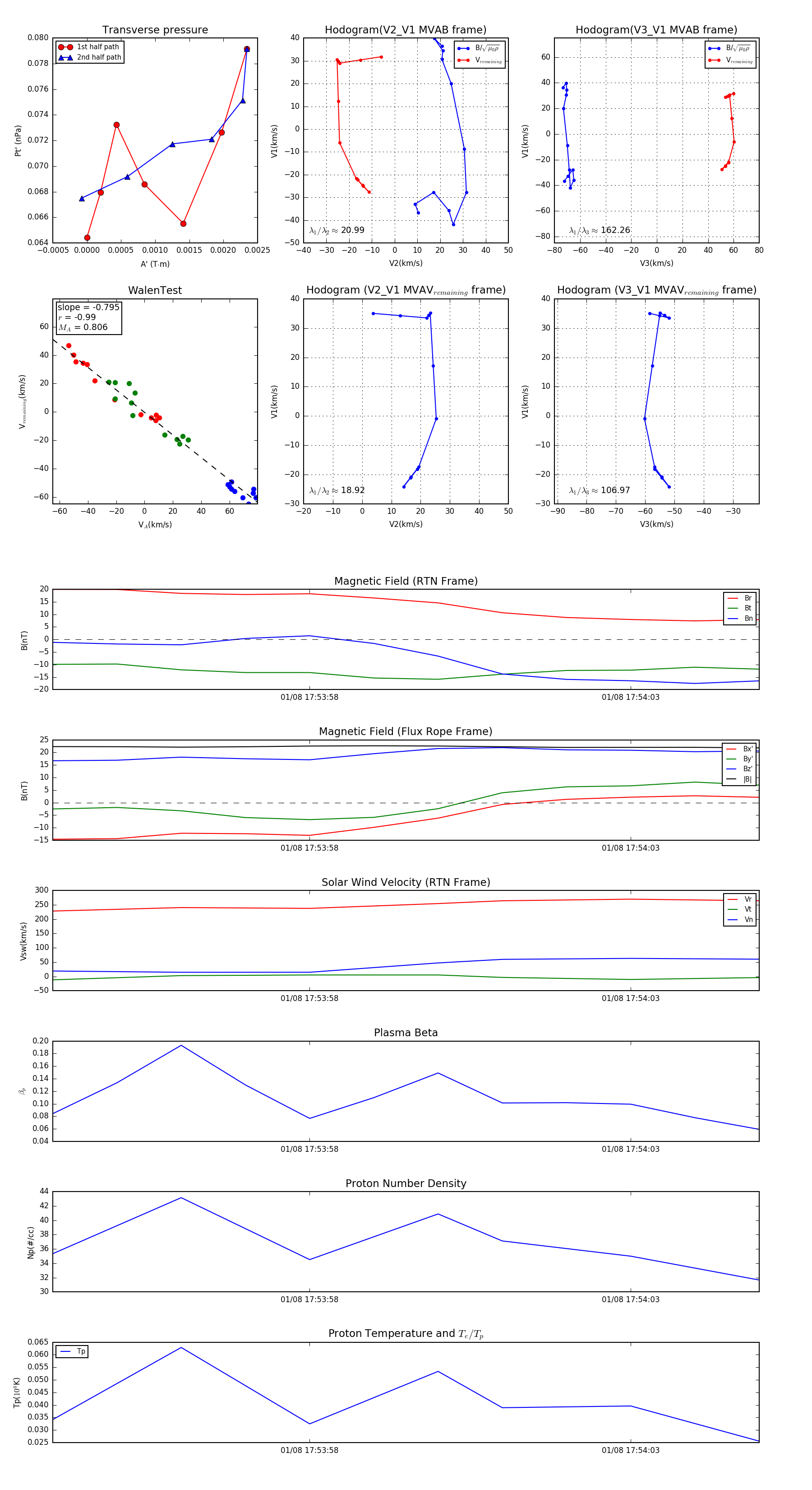
Flux Rope in 2024

Flux Rope Event 2024-01-08 17:53:54 ~ 2024-01-08 17:54:05 (12 seconds)


plot