HOME   LIST
‹–   –›

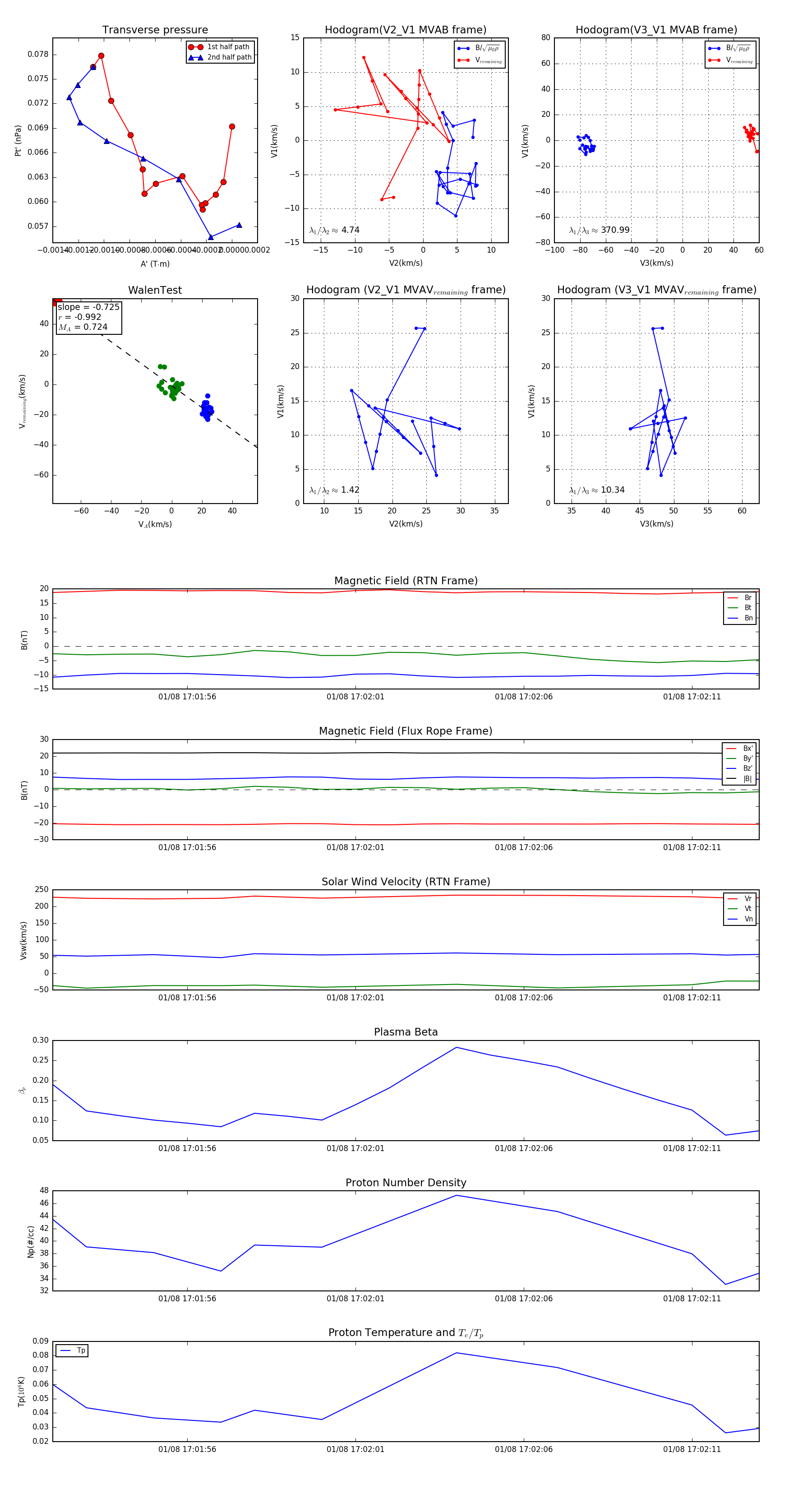
Flux Rope in 2024

Flux Rope Event 2024-01-08 17:01:52 ~ 2024-01-08 17:02:13 (22 seconds)


plot