HOME   LIST
‹–   –›

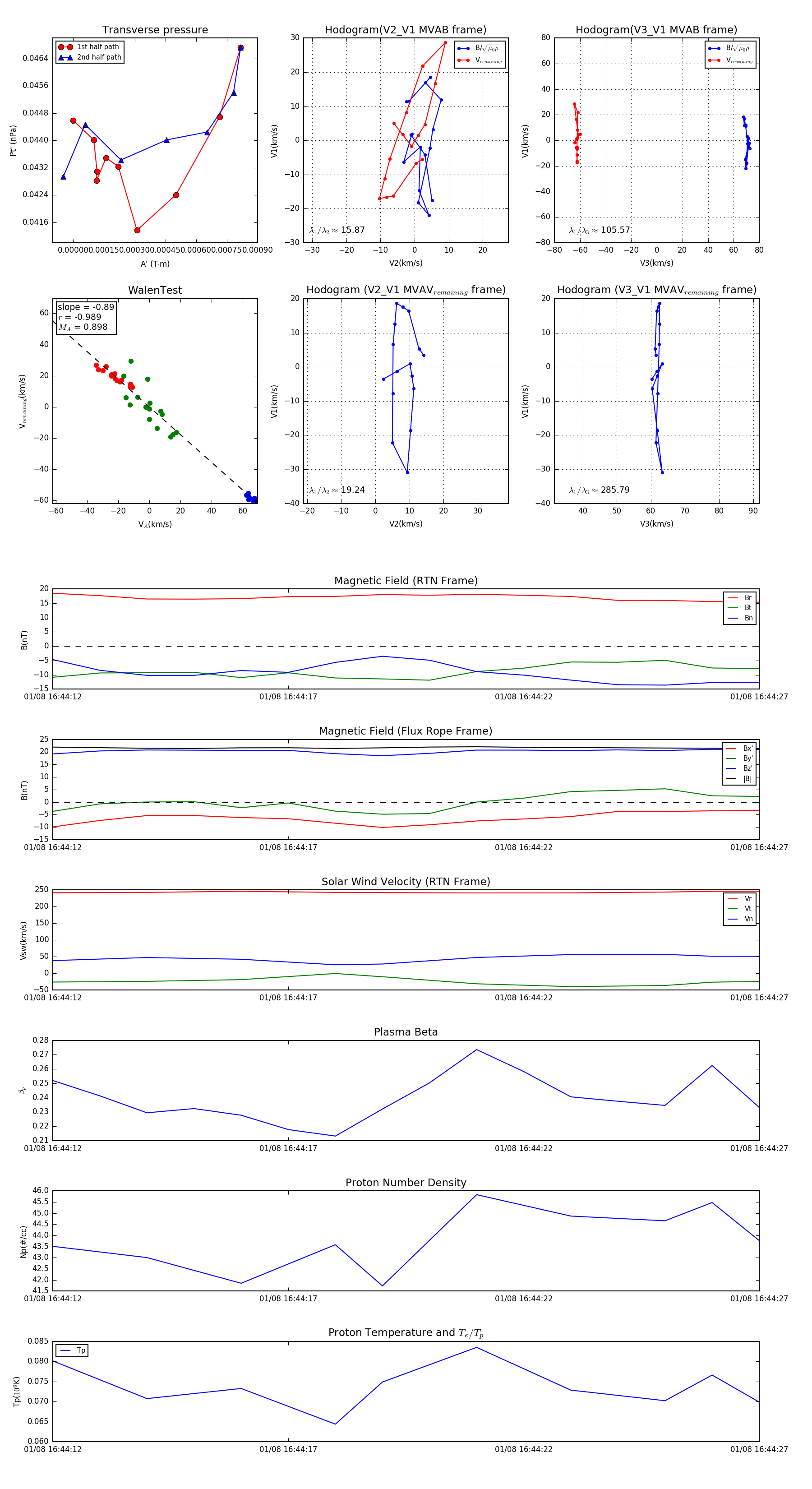
Flux Rope in 2024

Flux Rope Event 2024-01-08 16:44:12 ~ 2024-01-08 16:44:27 (16 seconds)


plot