HOME   LIST
‹–   –›

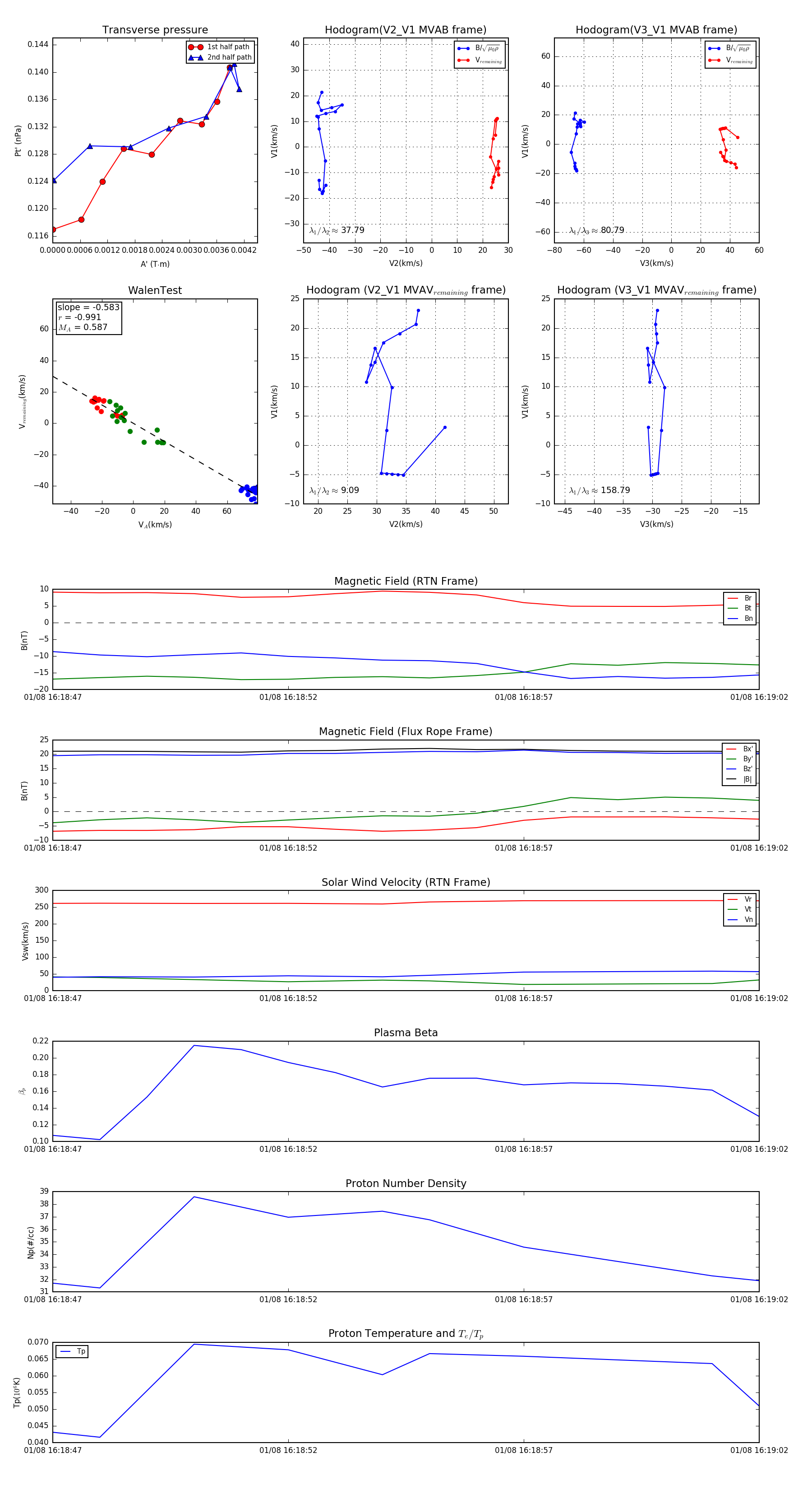
Flux Rope in 2024

Flux Rope Event 2024-01-08 16:18:47 ~ 2024-01-08 16:19:02 (16 seconds)


plot