HOME   LIST
‹–   –›

Flux Rope in 2024

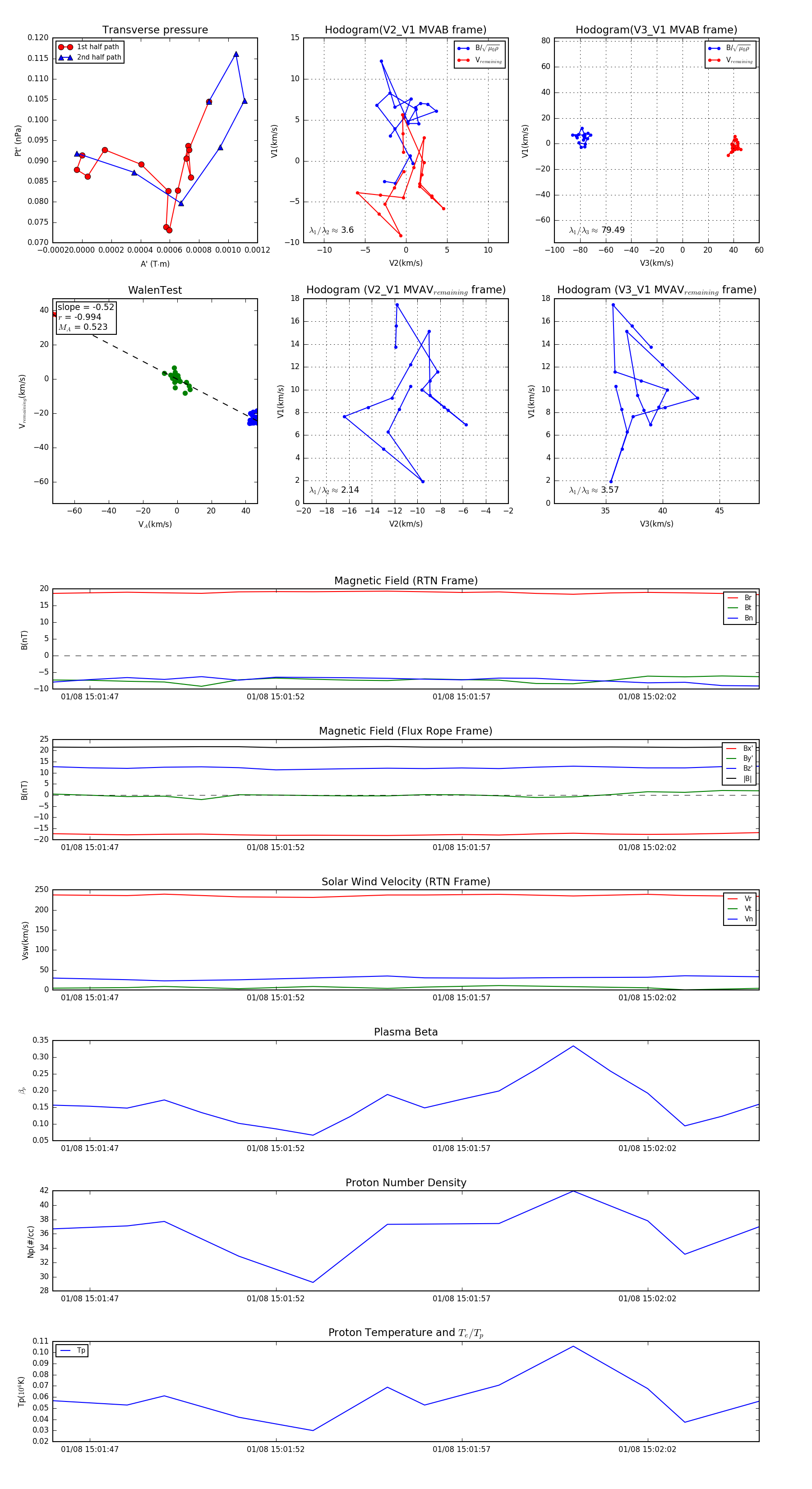
Flux Rope Event 2024-01-08 15:01:46 ~ 2024-01-08 15:02:05 (20 seconds)


plot