HOME   LIST
‹–   –›

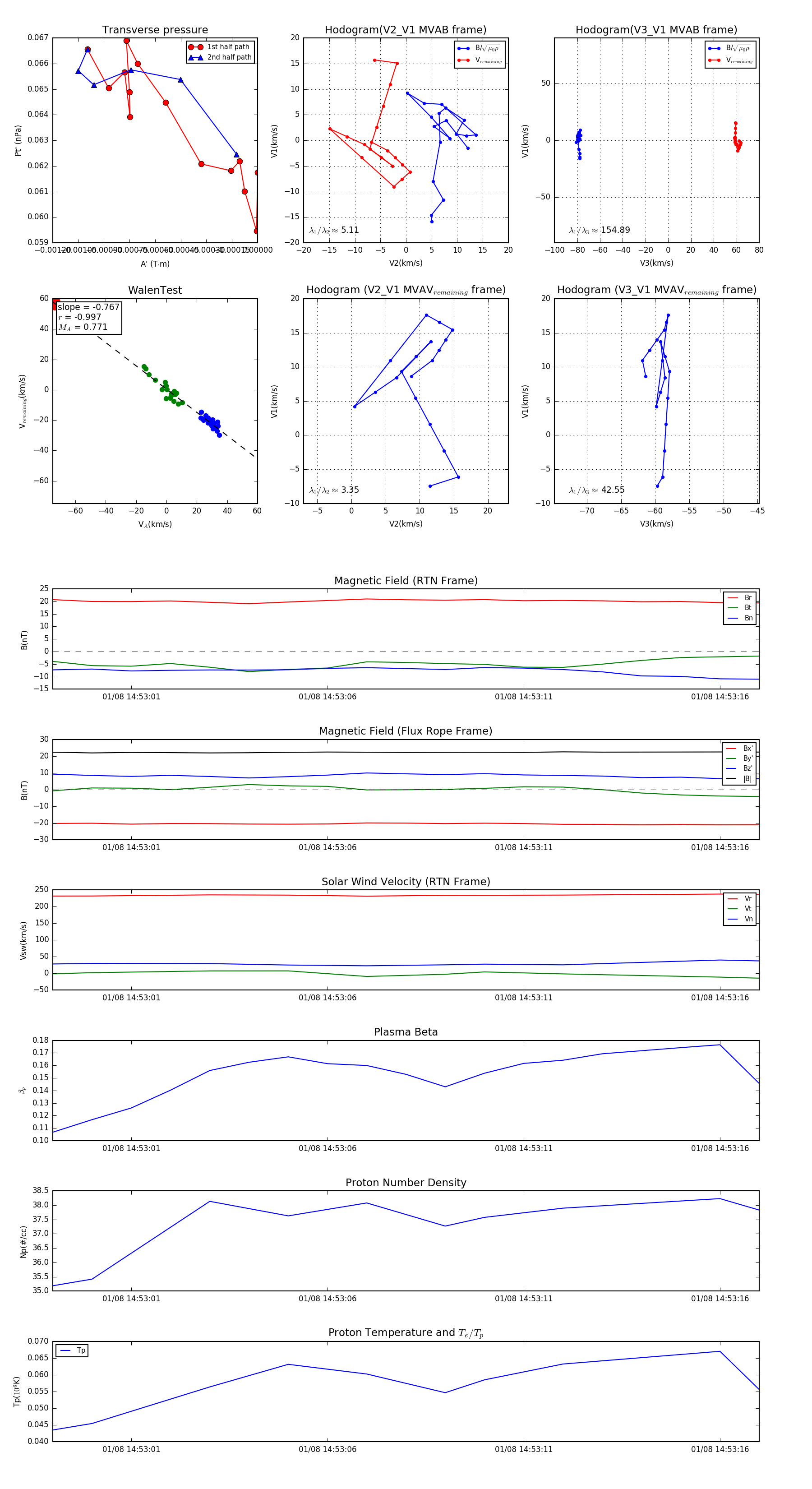
Flux Rope in 2024

Flux Rope Event 2024-01-08 14:52:59 ~ 2024-01-08 14:53:17 (19 seconds)


plot