HOME   LIST
‹–   –›

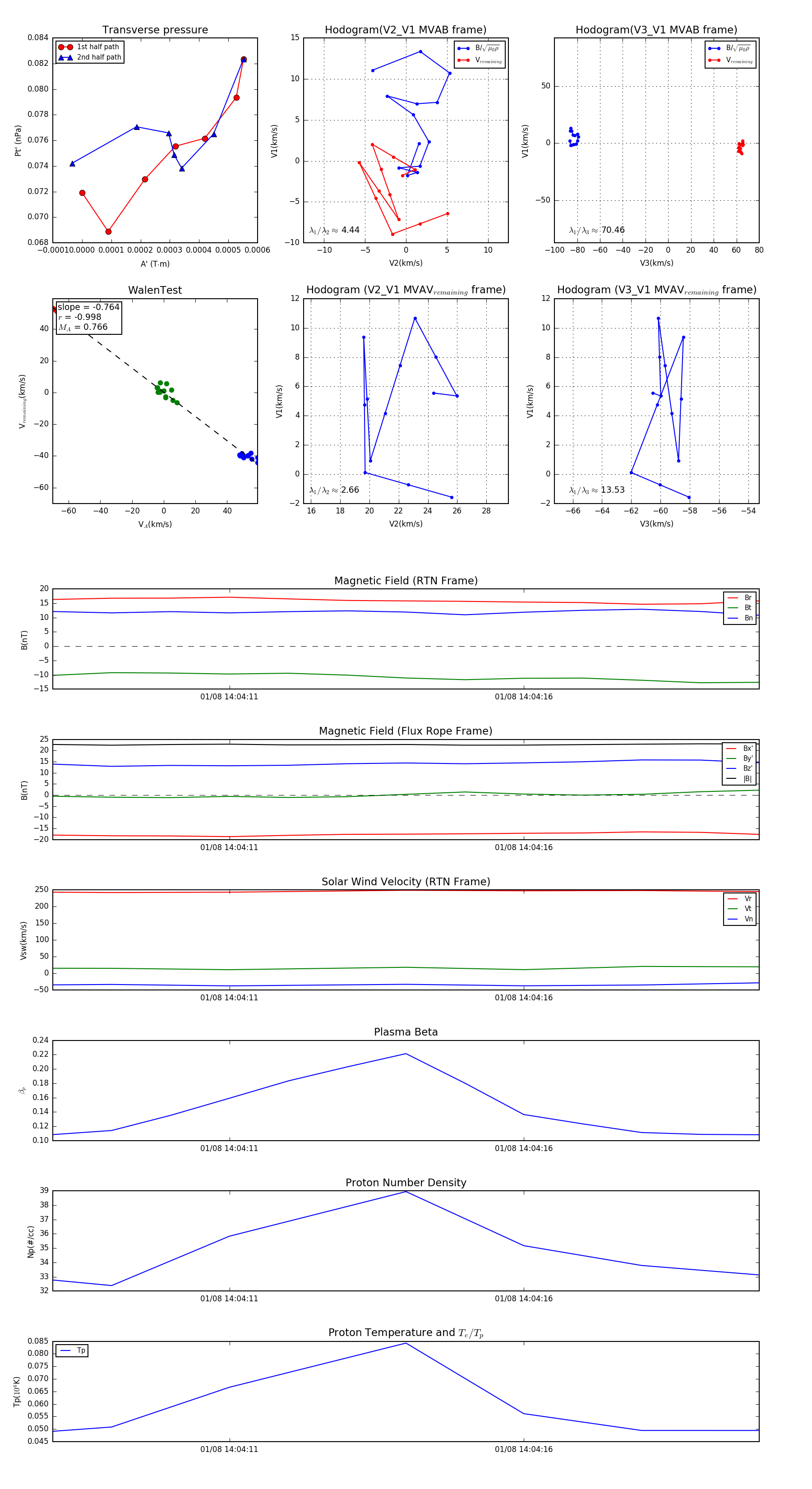
Flux Rope in 2024

Flux Rope Event 2024-01-08 14:04:08 ~ 2024-01-08 14:04:20 (13 seconds)


plot