HOME   LIST
‹–   –›

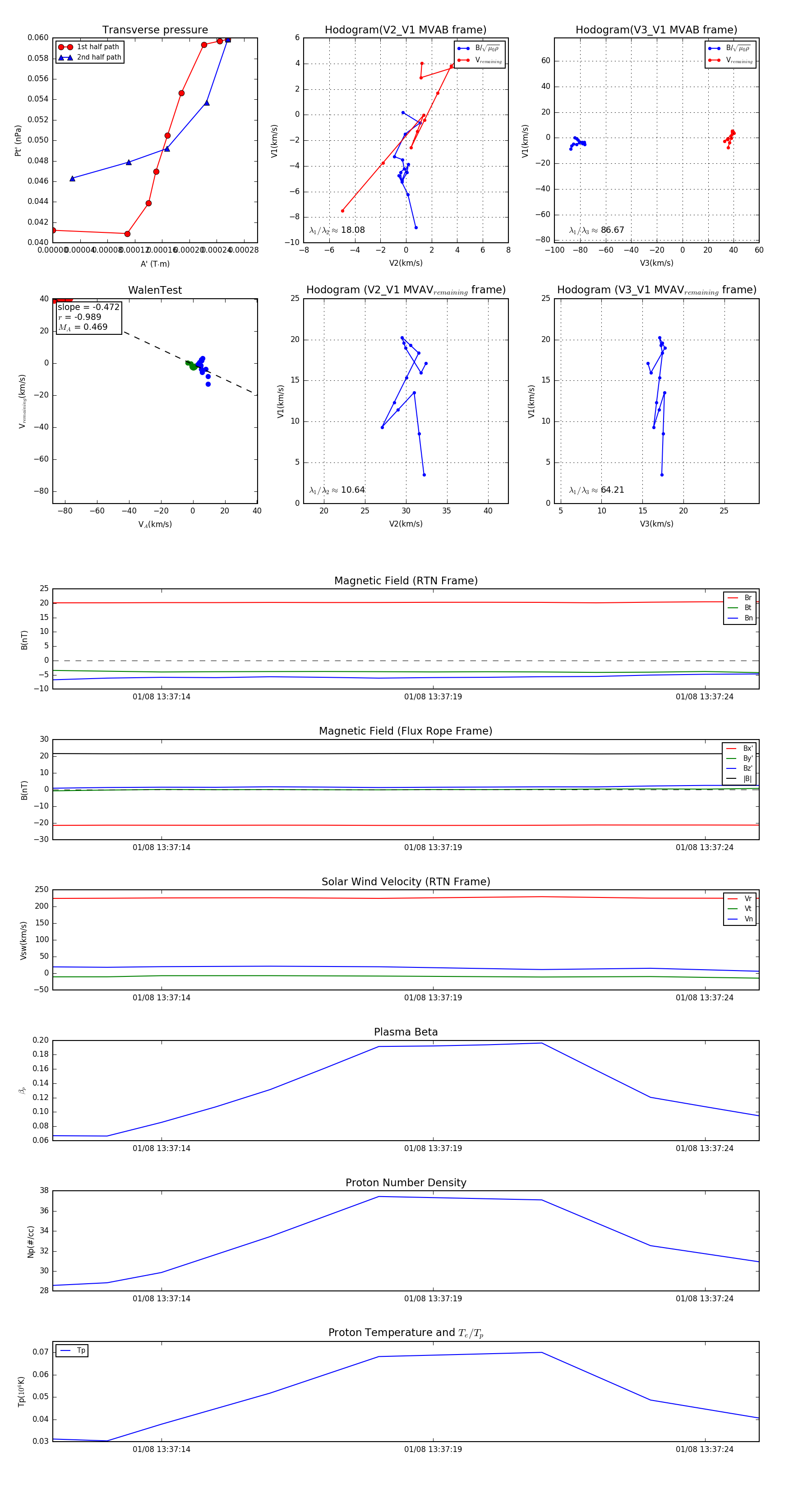
Flux Rope in 2024

Flux Rope Event 2024-01-08 13:37:12 ~ 2024-01-08 13:37:25 (14 seconds)


plot