HOME   LIST
‹–   –›

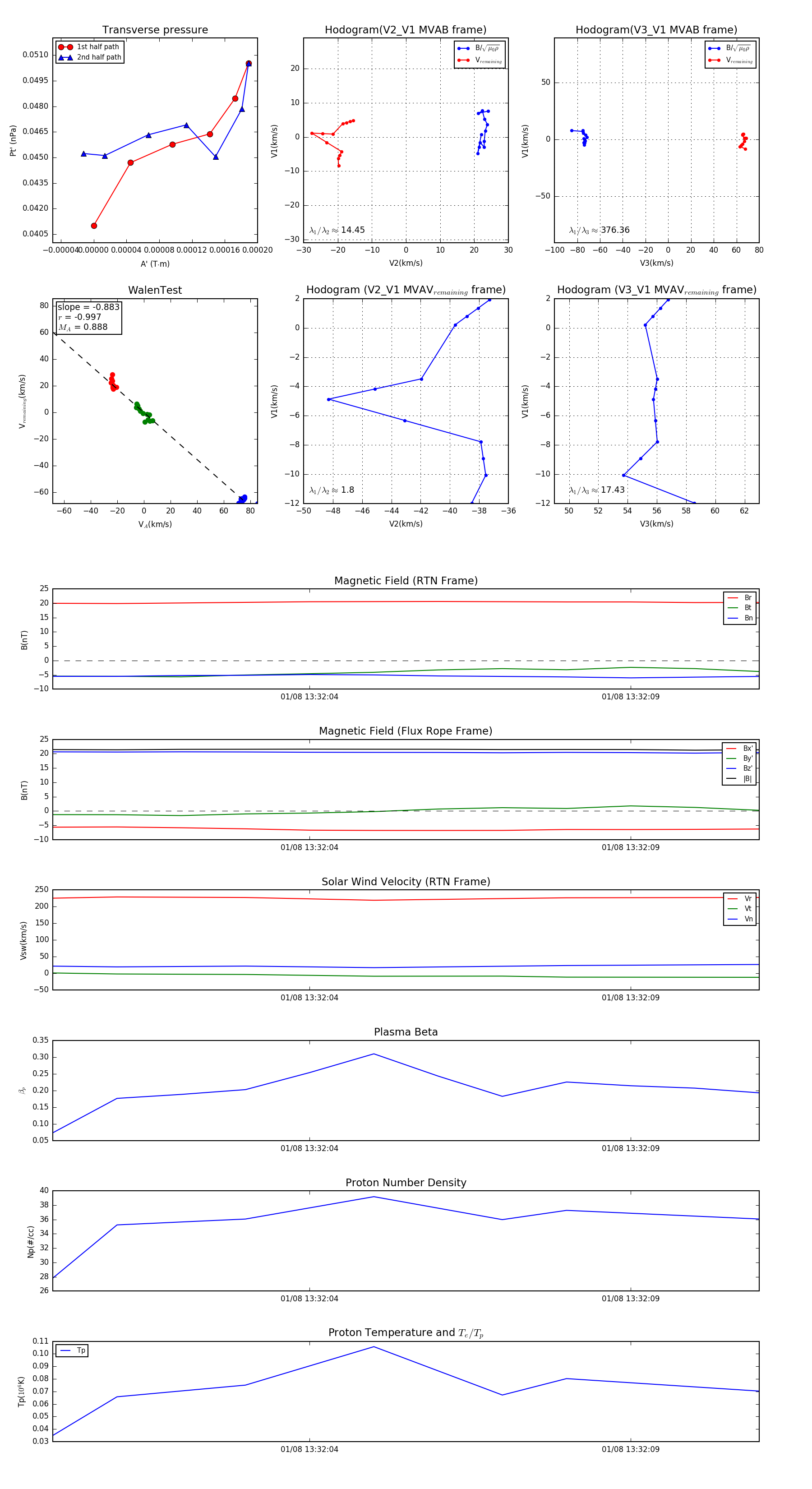
Flux Rope in 2024

Flux Rope Event 2024-01-08 13:32:00 ~ 2024-01-08 13:32:11 (12 seconds)


plot