HOME   LIST
‹–   –›

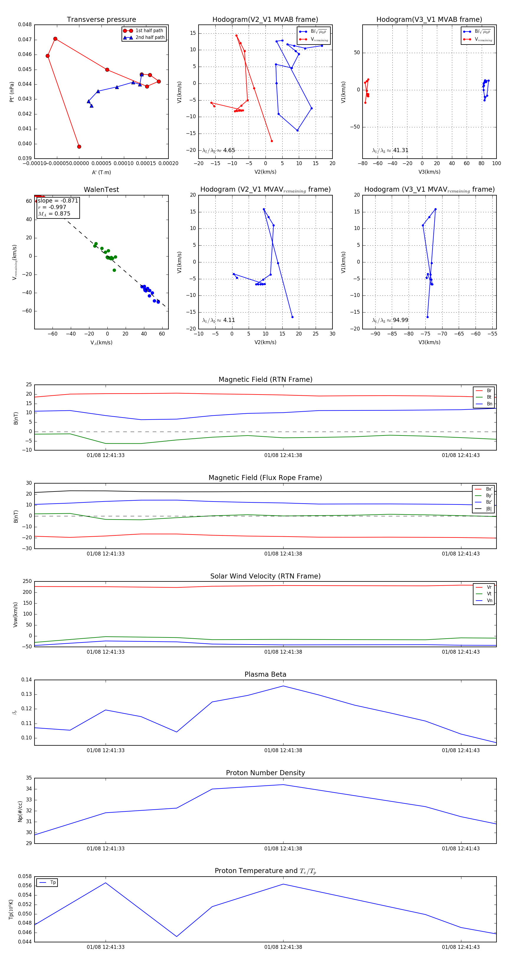
Flux Rope in 2024

Flux Rope Event 2024-01-08 12:41:31 ~ 2024-01-08 12:41:44 (14 seconds)


plot