HOME   LIST
‹–   –›

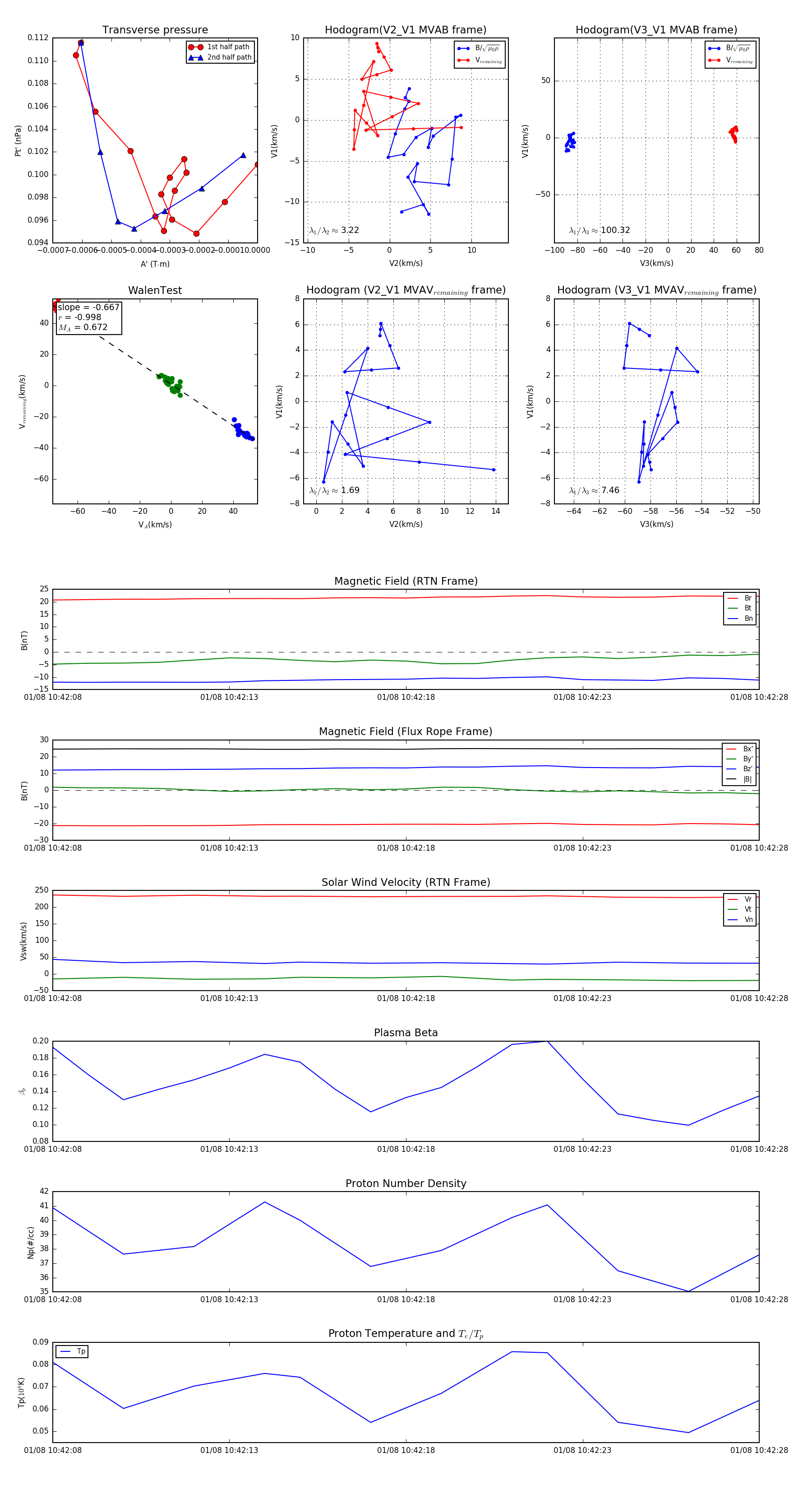
Flux Rope in 2024

Flux Rope Event 2024-01-08 10:42:08 ~ 2024-01-08 10:42:28 (21 seconds)


plot