HOME   LIST
‹–   –›

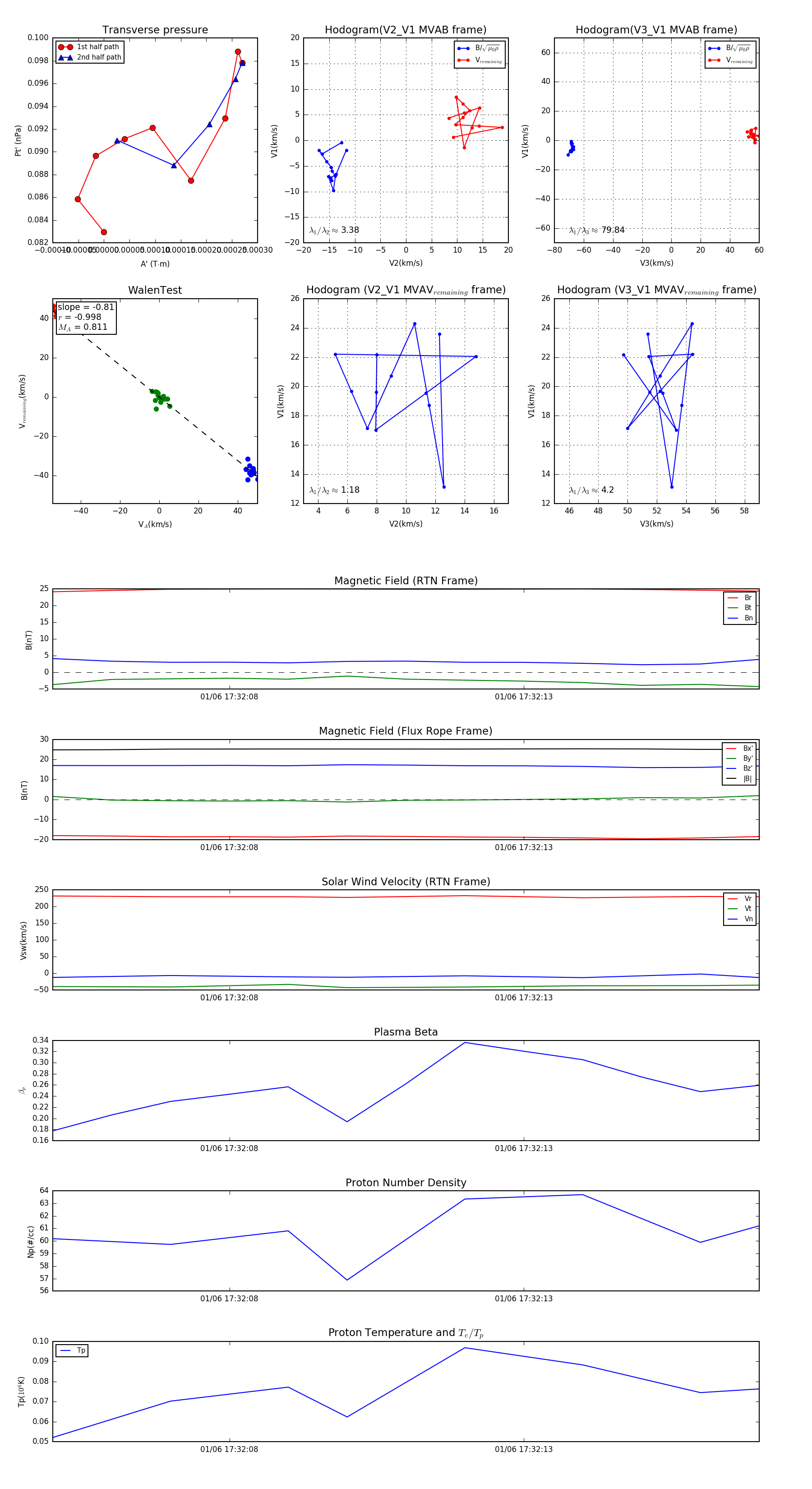
Flux Rope in 2024

Flux Rope Event 2024-01-06 17:32:05 ~ 2024-01-06 17:32:17 (13 seconds)


plot