HOME   LIST
‹–   –›

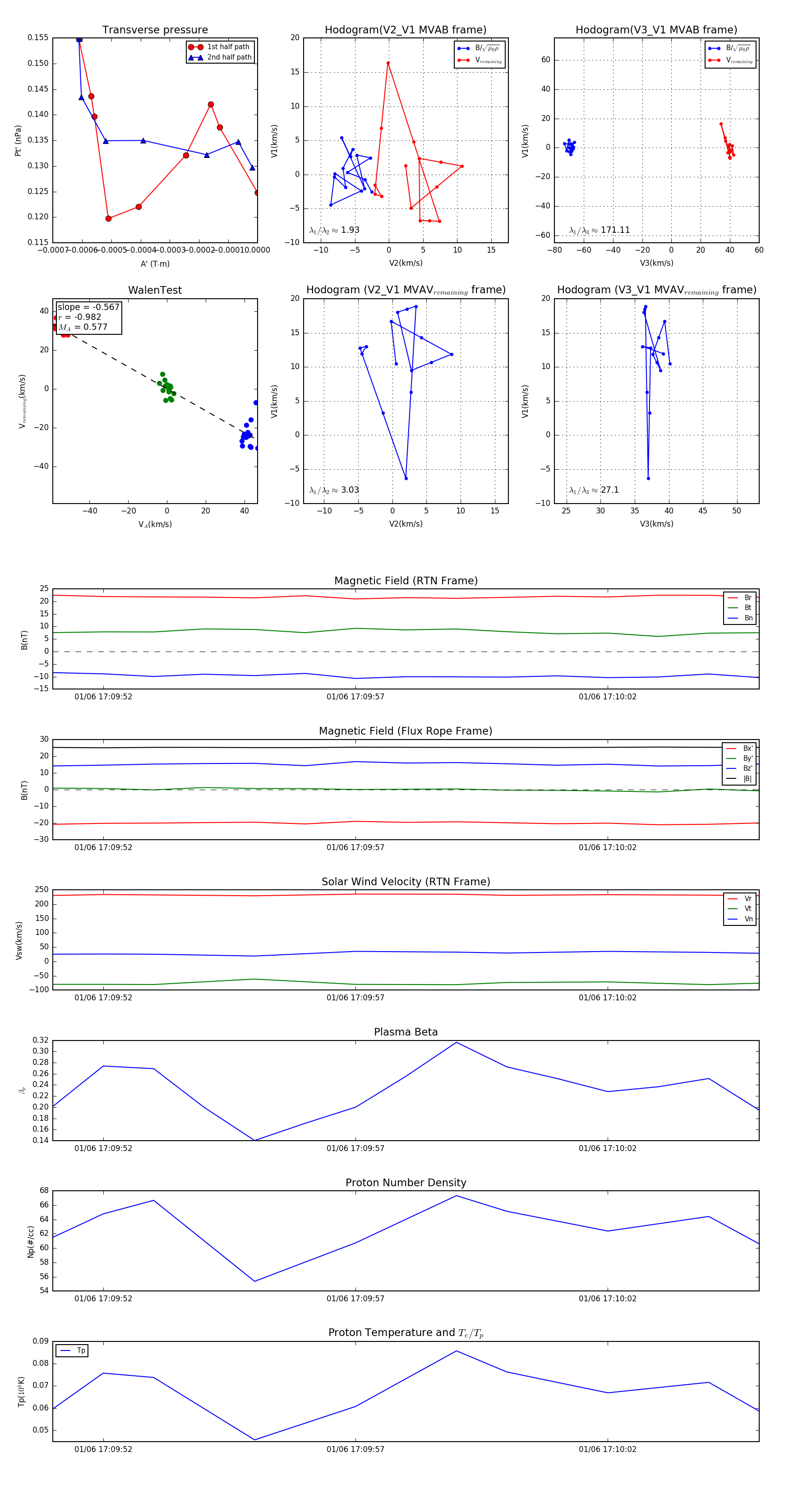
Flux Rope in 2024

Flux Rope Event 2024-01-06 17:09:51 ~ 2024-01-06 17:10:05 (15 seconds)


plot