HOME   LIST
‹–   –›

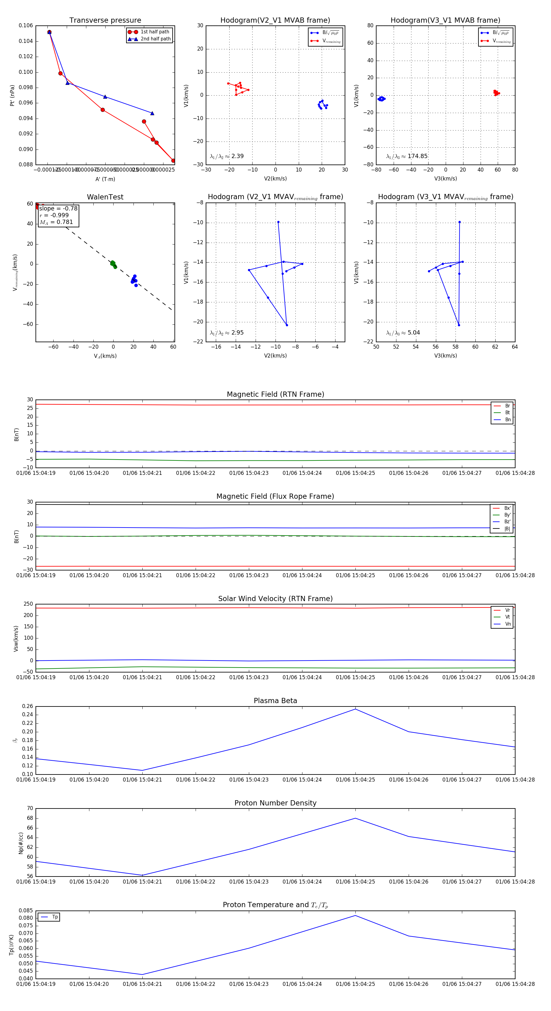
Flux Rope in 2024

Flux Rope Event 2024-01-06 15:04:19 ~ 2024-01-06 15:04:28 (10 seconds)


plot