HOME   LIST
‹–   –›

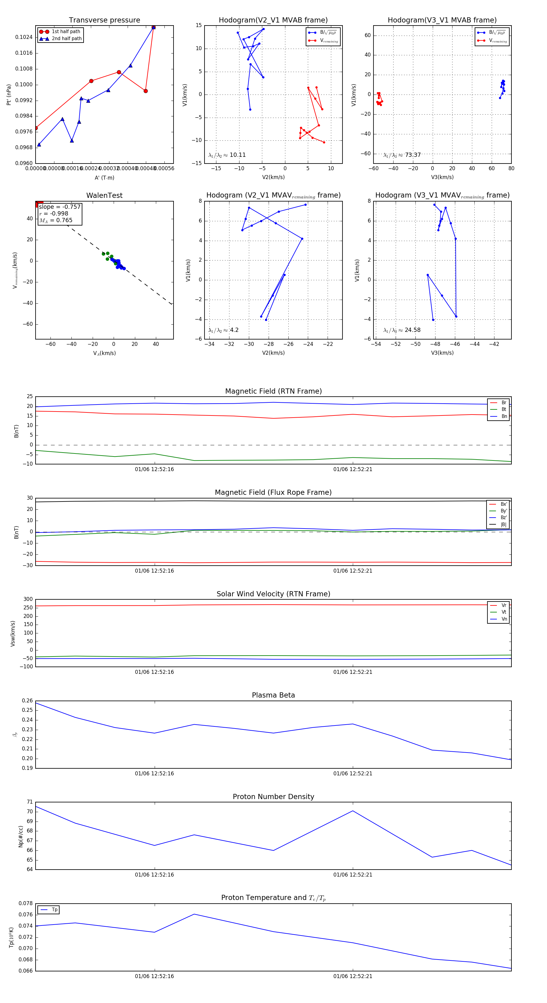
Flux Rope in 2024

Flux Rope Event 2024-01-06 12:52:13 ~ 2024-01-06 12:52:25 (13 seconds)


plot