HOME   LIST
‹–   –›

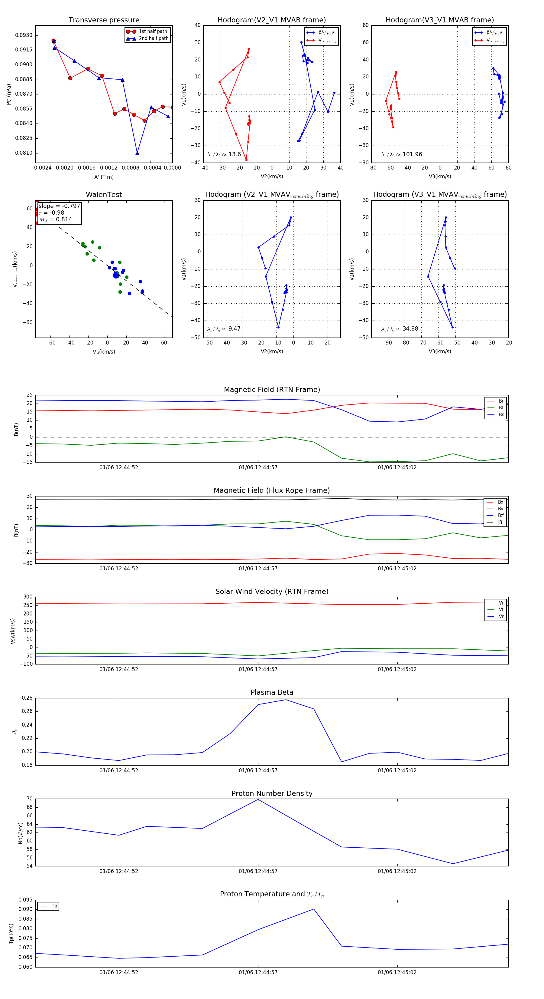
Flux Rope in 2024

Flux Rope Event 2024-01-06 12:44:49 ~ 2024-01-06 12:45:06 (18 seconds)


plot