HOME   LIST
‹–   –›

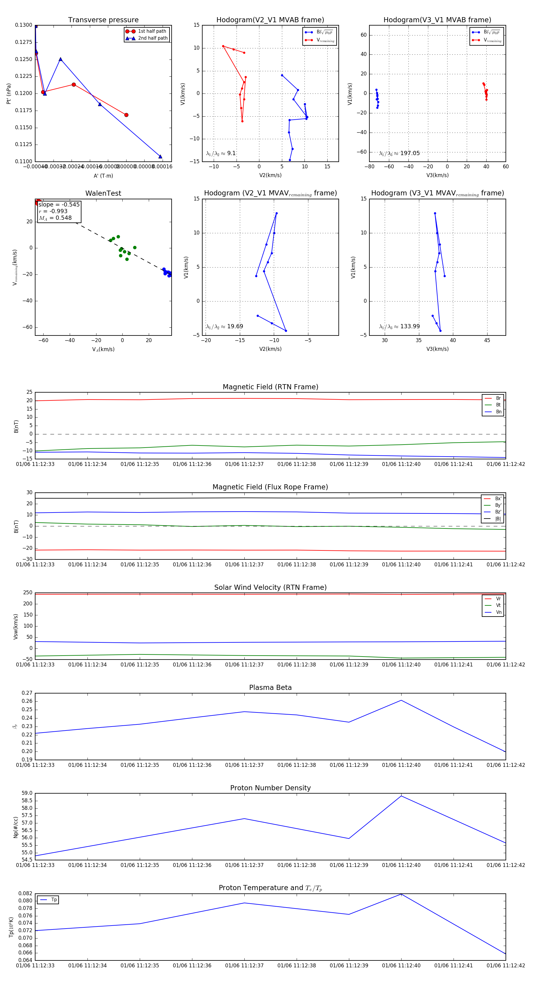
Flux Rope in 2024

Flux Rope Event 2024-01-06 11:12:33 ~ 2024-01-06 11:12:42 (10 seconds)


plot