HOME   LIST
‹–   –›

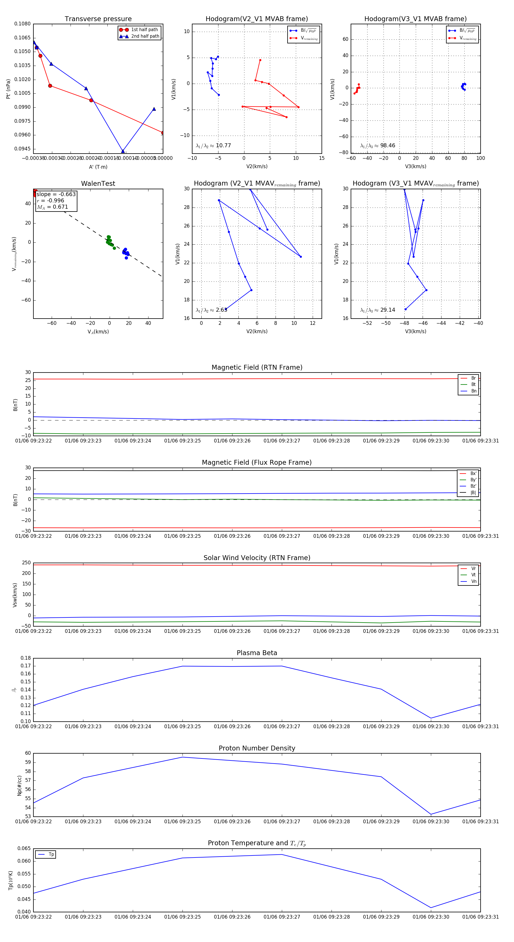
Flux Rope in 2024

Flux Rope Event 2024-01-06 09:23:22 ~ 2024-01-06 09:23:31 (10 seconds)


plot