HOME   LIST
‹–   –›

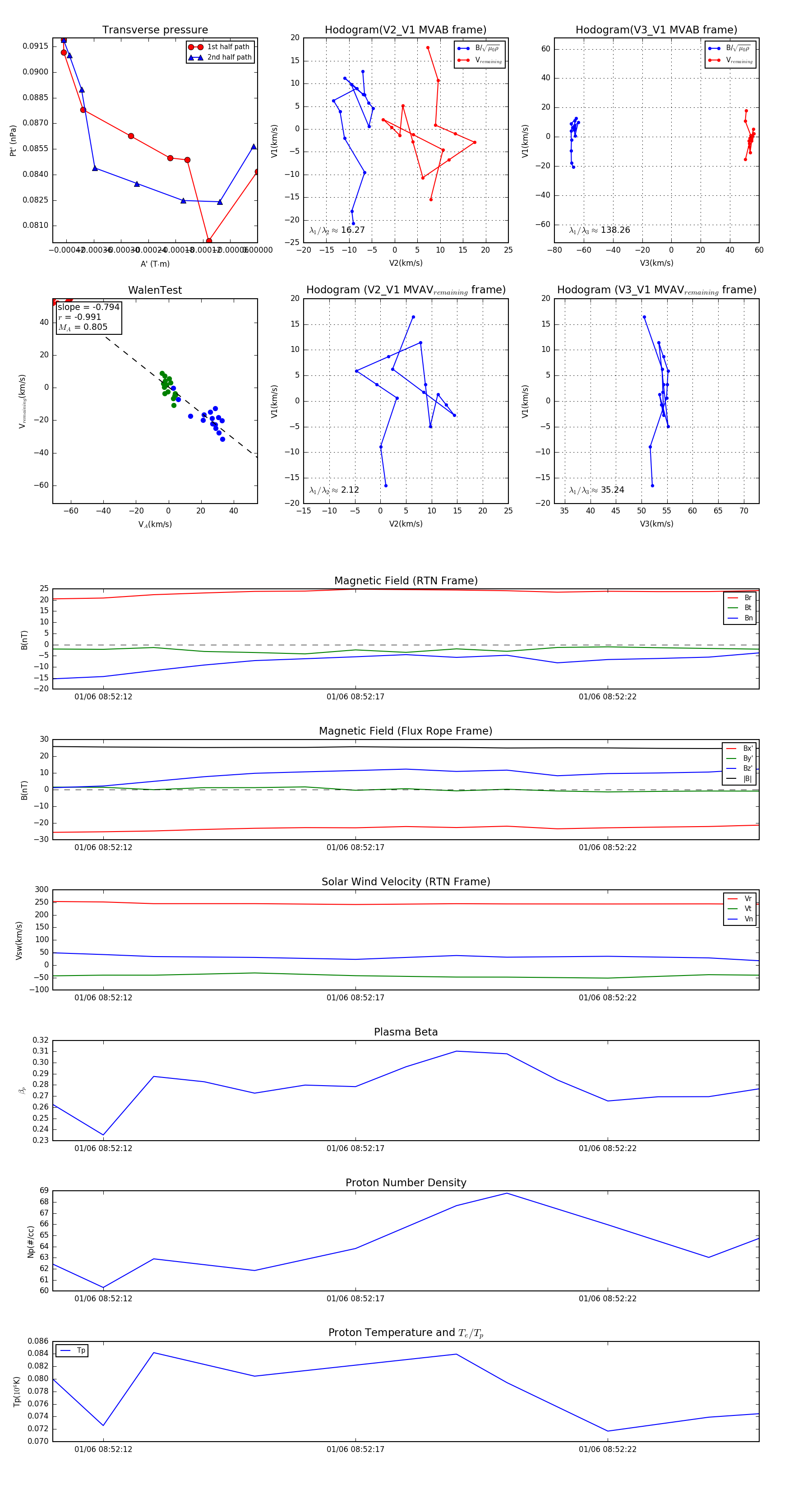
Flux Rope in 2024

Flux Rope Event 2024-01-06 08:52:11 ~ 2024-01-06 08:52:25 (15 seconds)


plot