HOME   LIST
‹–   –›

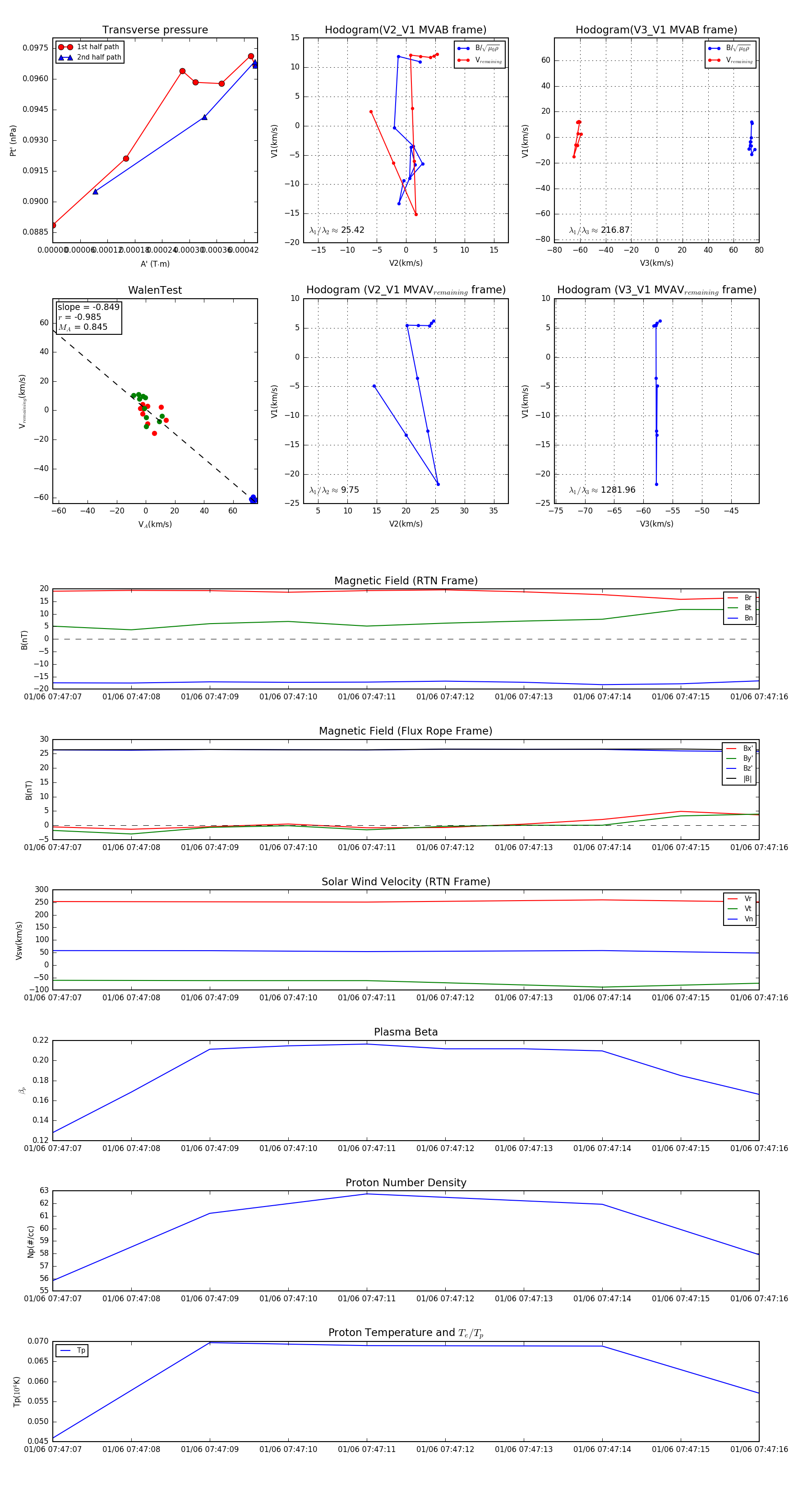
Flux Rope in 2024

Flux Rope Event 2024-01-06 07:47:07 ~ 2024-01-06 07:47:16 (10 seconds)


plot