HOME   LIST
‹–   –›

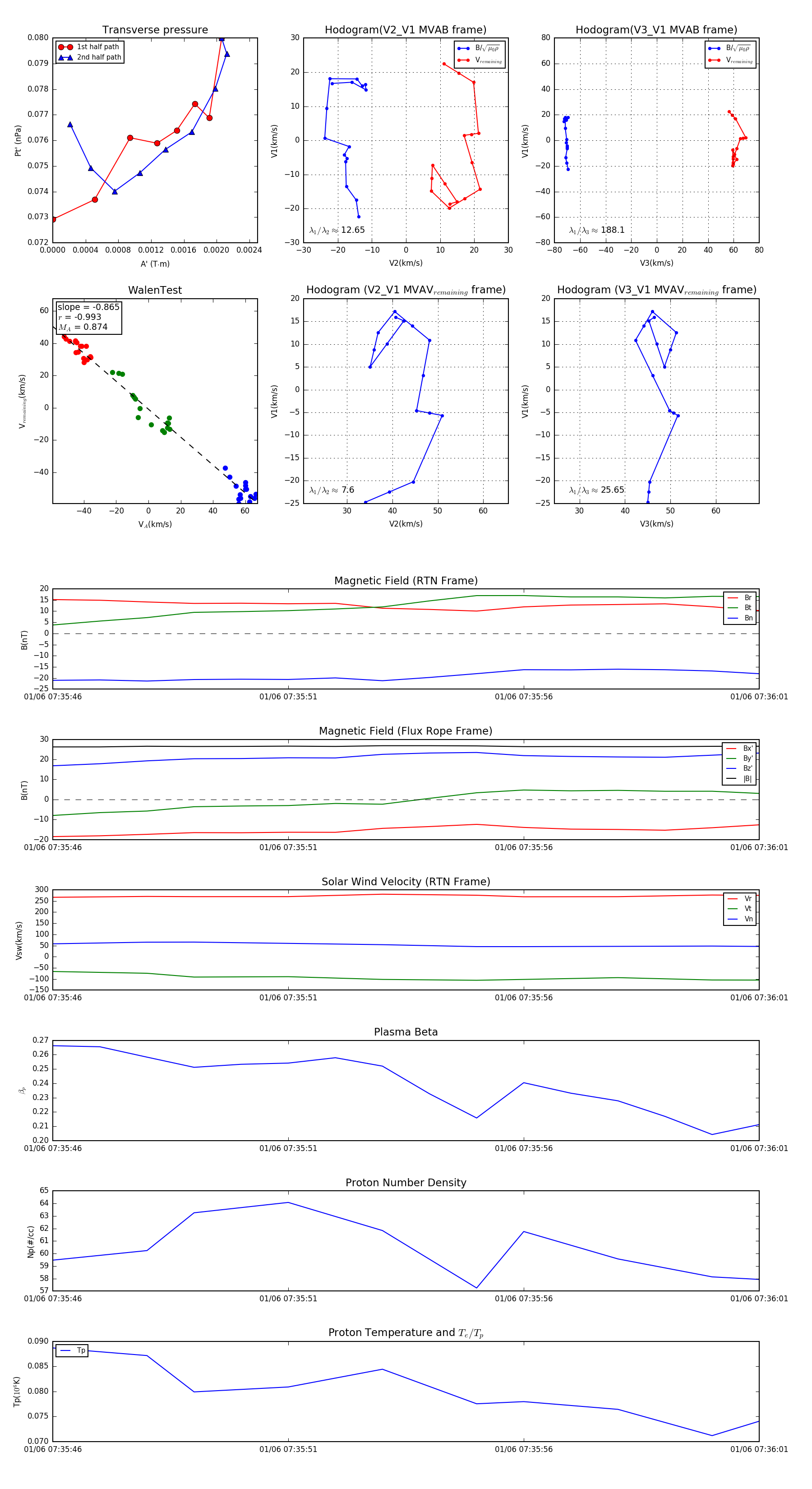
Flux Rope in 2024

Flux Rope Event 2024-01-06 07:35:46 ~ 2024-01-06 07:36:01 (16 seconds)


plot