HOME   LIST
‹–   –›

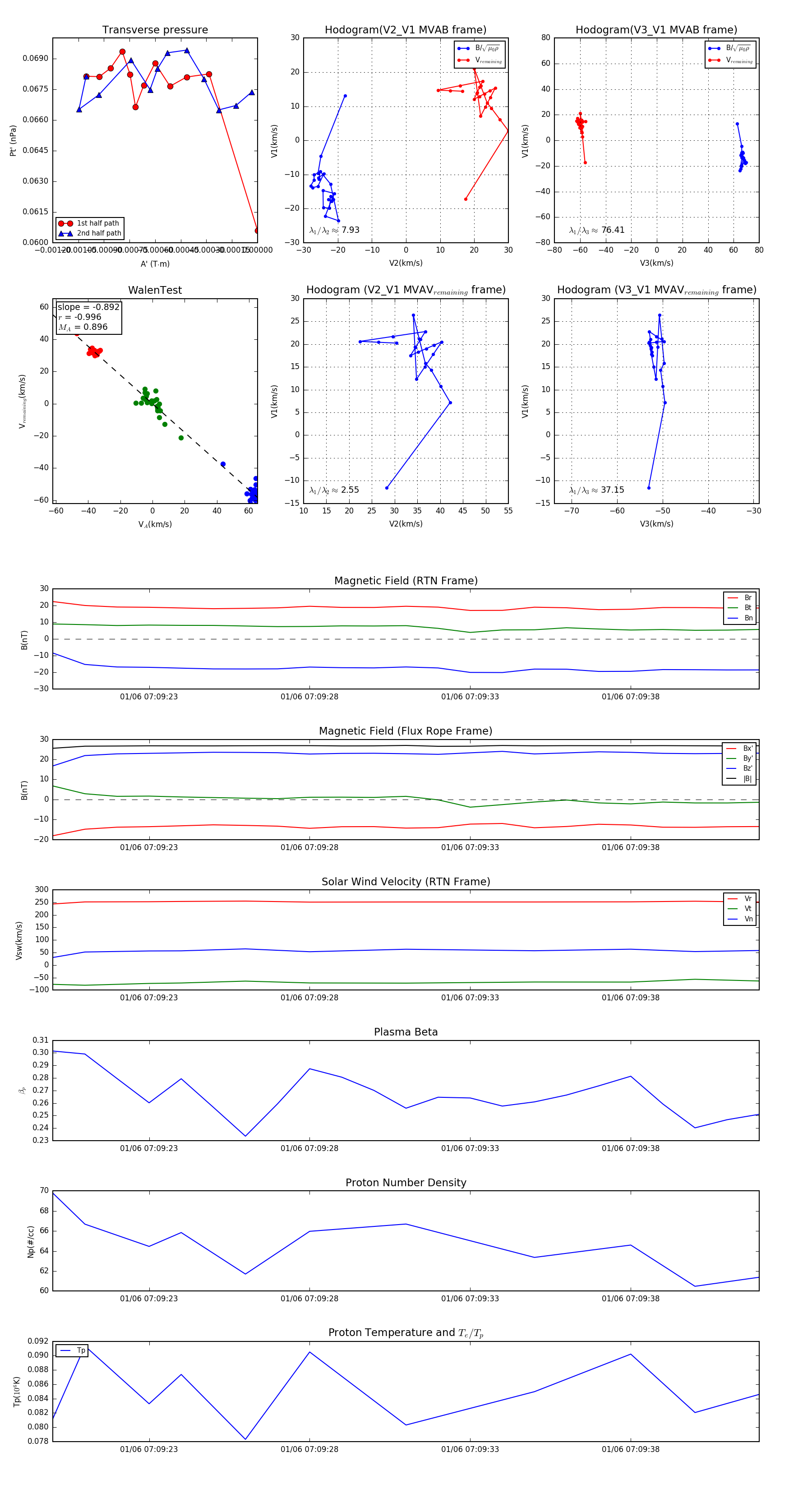
Flux Rope in 2024

Flux Rope Event 2024-01-06 07:09:20 ~ 2024-01-06 07:09:42 (23 seconds)


plot