HOME   LIST
‹–   –›

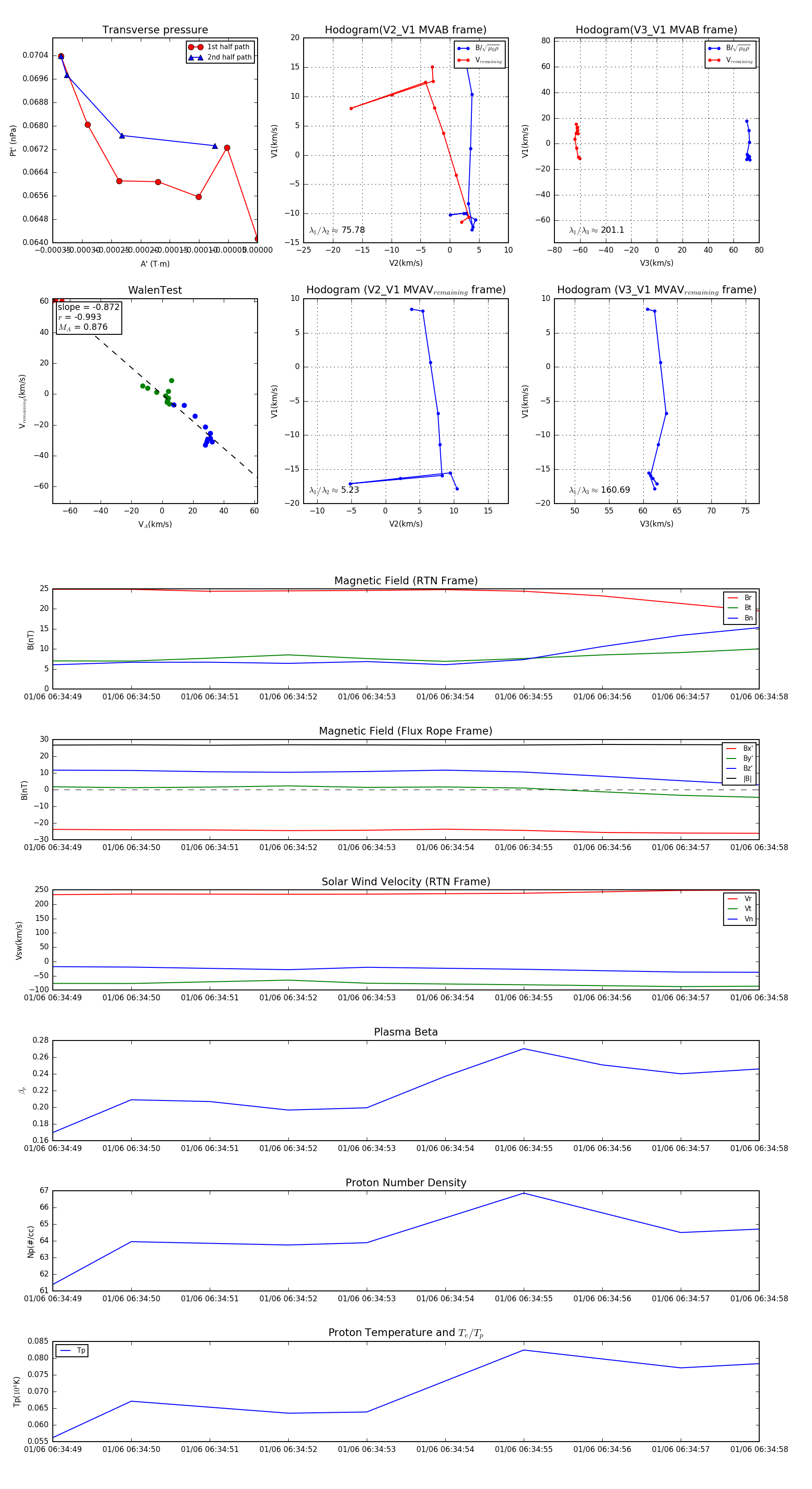
Flux Rope in 2024

Flux Rope Event 2024-01-06 06:34:49 ~ 2024-01-06 06:34:58 (10 seconds)


plot