HOME   LIST
‹–   –›

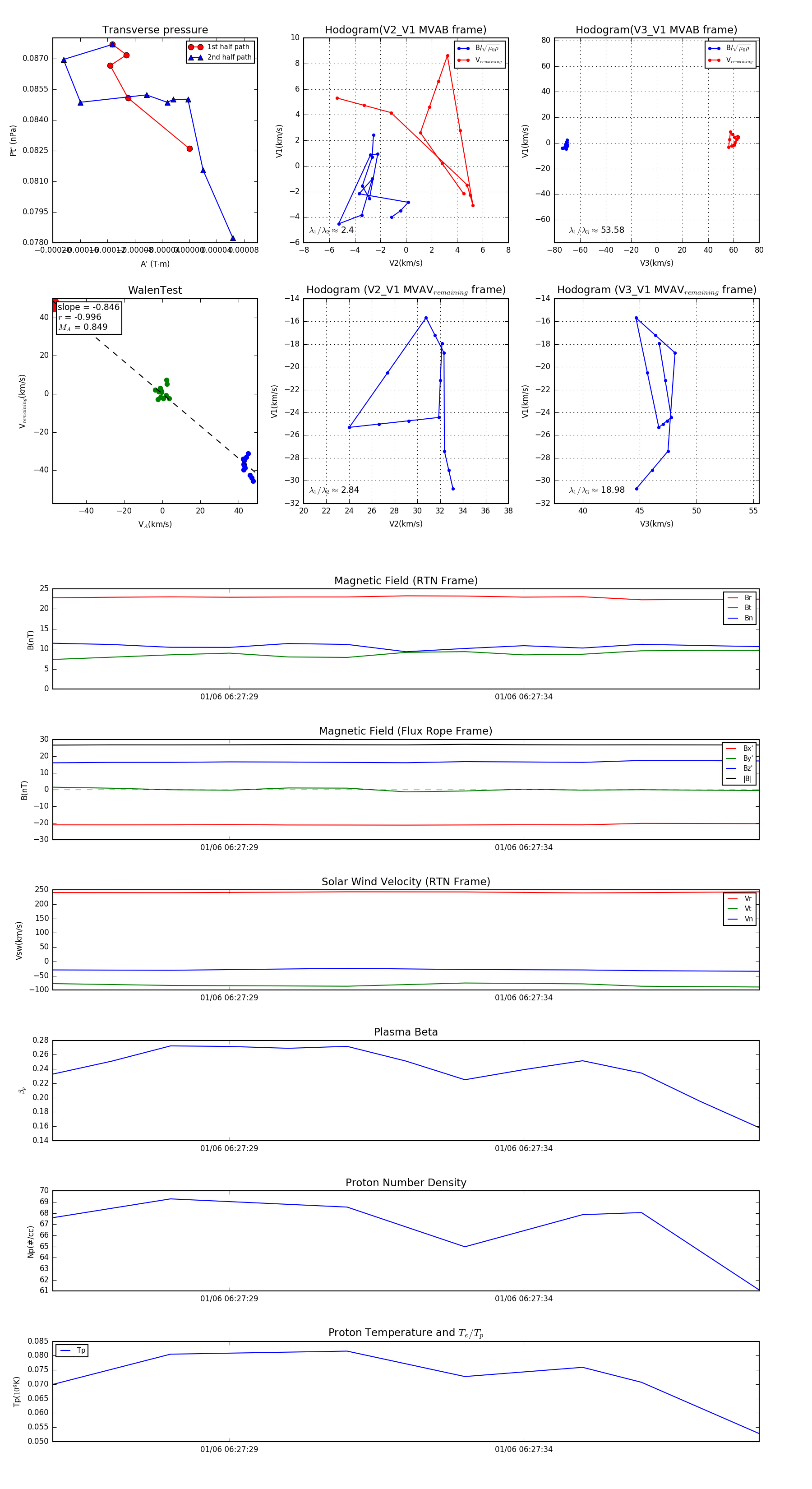
Flux Rope in 2024

Flux Rope Event 2024-01-06 06:27:26 ~ 2024-01-06 06:27:38 (13 seconds)


plot