HOME   LIST
‹–   –›

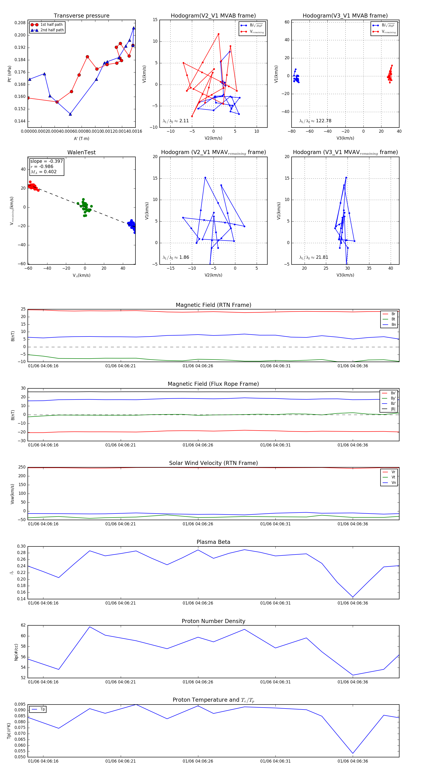
Flux Rope in 2024

Flux Rope Event 2024-01-06 04:06:15 ~ 2024-01-06 04:06:39 (25 seconds)


plot