HOME   LIST
‹–   –›

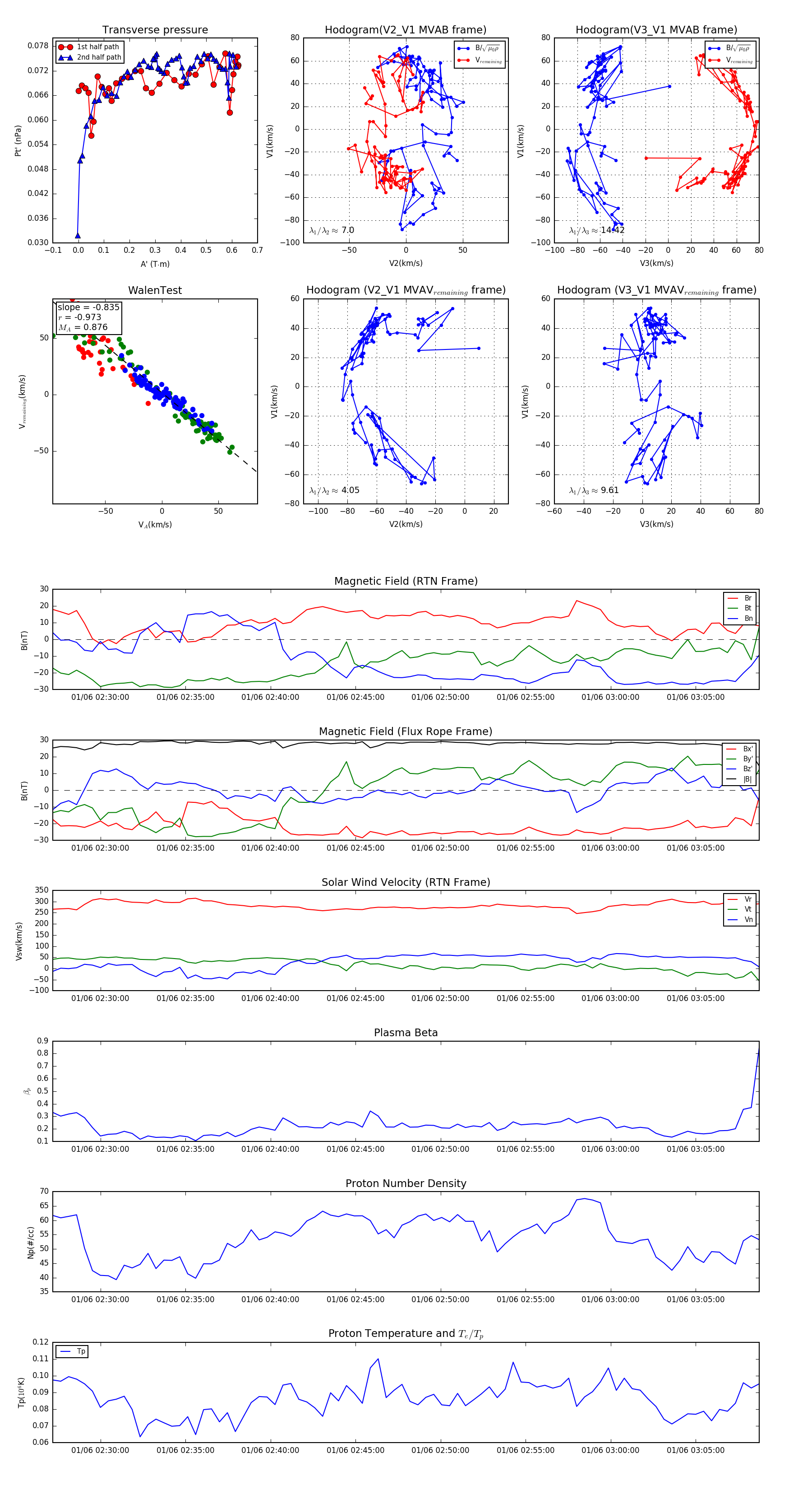
Flux Rope in 2024

Flux Rope Event 2024-01-06 02:27:12 ~ 2024-01-06 03:08:44 (2493 seconds)


plot