HOME   LIST
‹–   –›

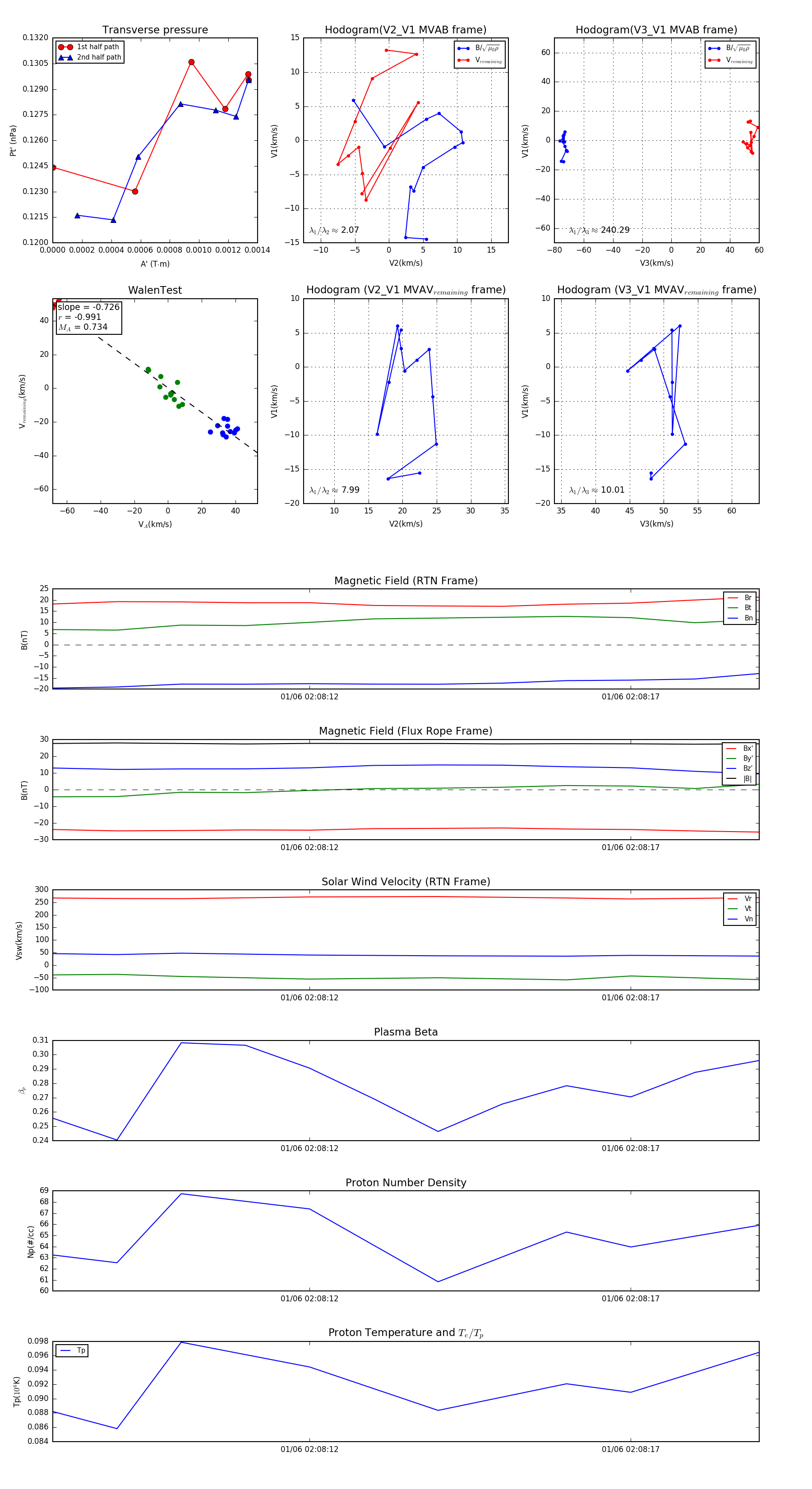
Flux Rope in 2024

Flux Rope Event 2024-01-06 02:08:08 ~ 2024-01-06 02:08:19 (12 seconds)


plot