HOME   LIST
‹–   –›

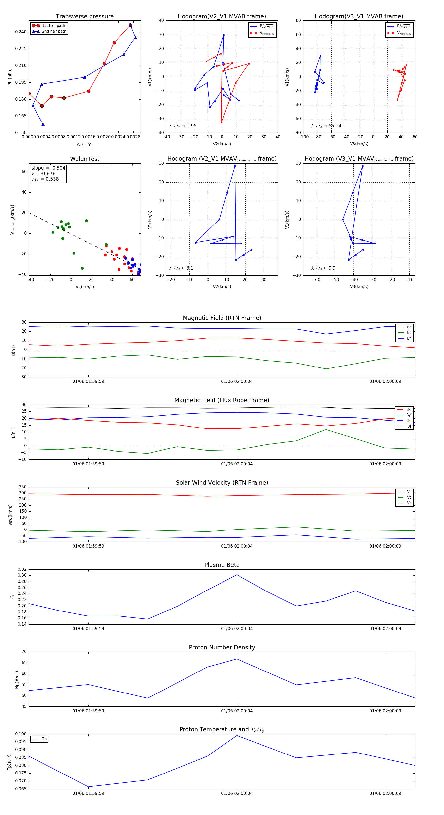
Flux Rope in 2024

Flux Rope Event 2024-01-06 01:59:57 ~ 2024-01-06 02:00:10 (14 seconds)


plot