HOME   LIST
‹–   –›

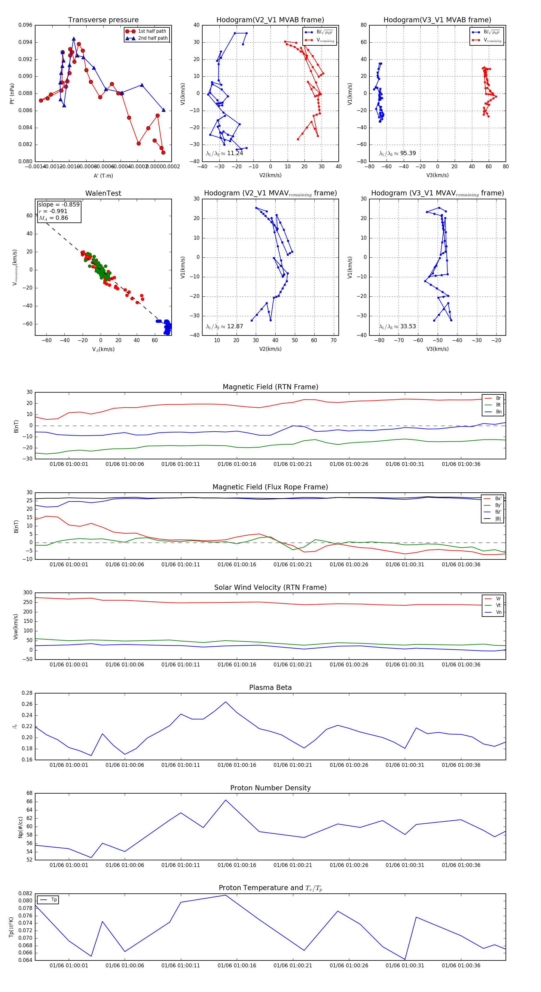
Flux Rope in 2024

Flux Rope Event 2024-01-06 00:59:58 ~ 2024-01-06 01:00:40 (43 seconds)


plot