HOME   LIST
‹–   –›

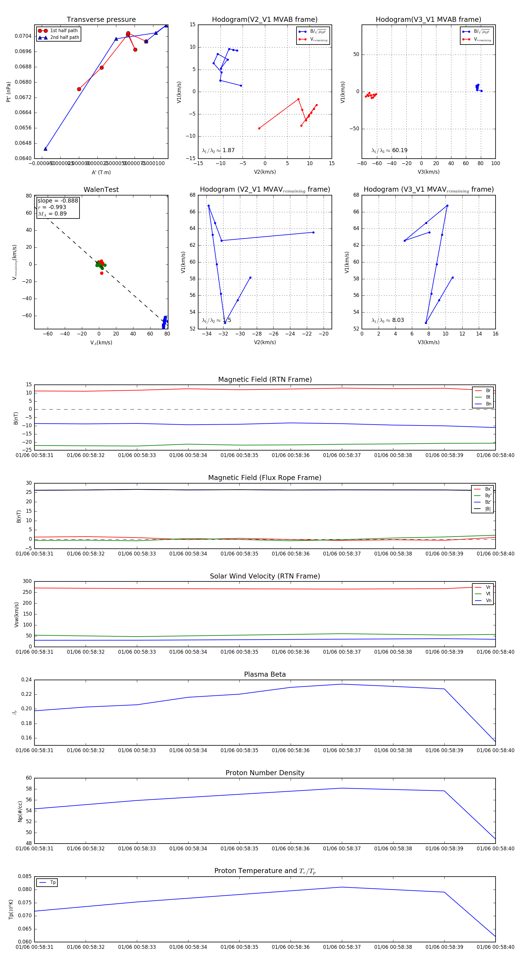
Flux Rope in 2024

Flux Rope Event 2024-01-06 00:58:31 ~ 2024-01-06 00:58:40 (10 seconds)


plot