HOME   LIST
‹–   –›

Flux Rope in 2024

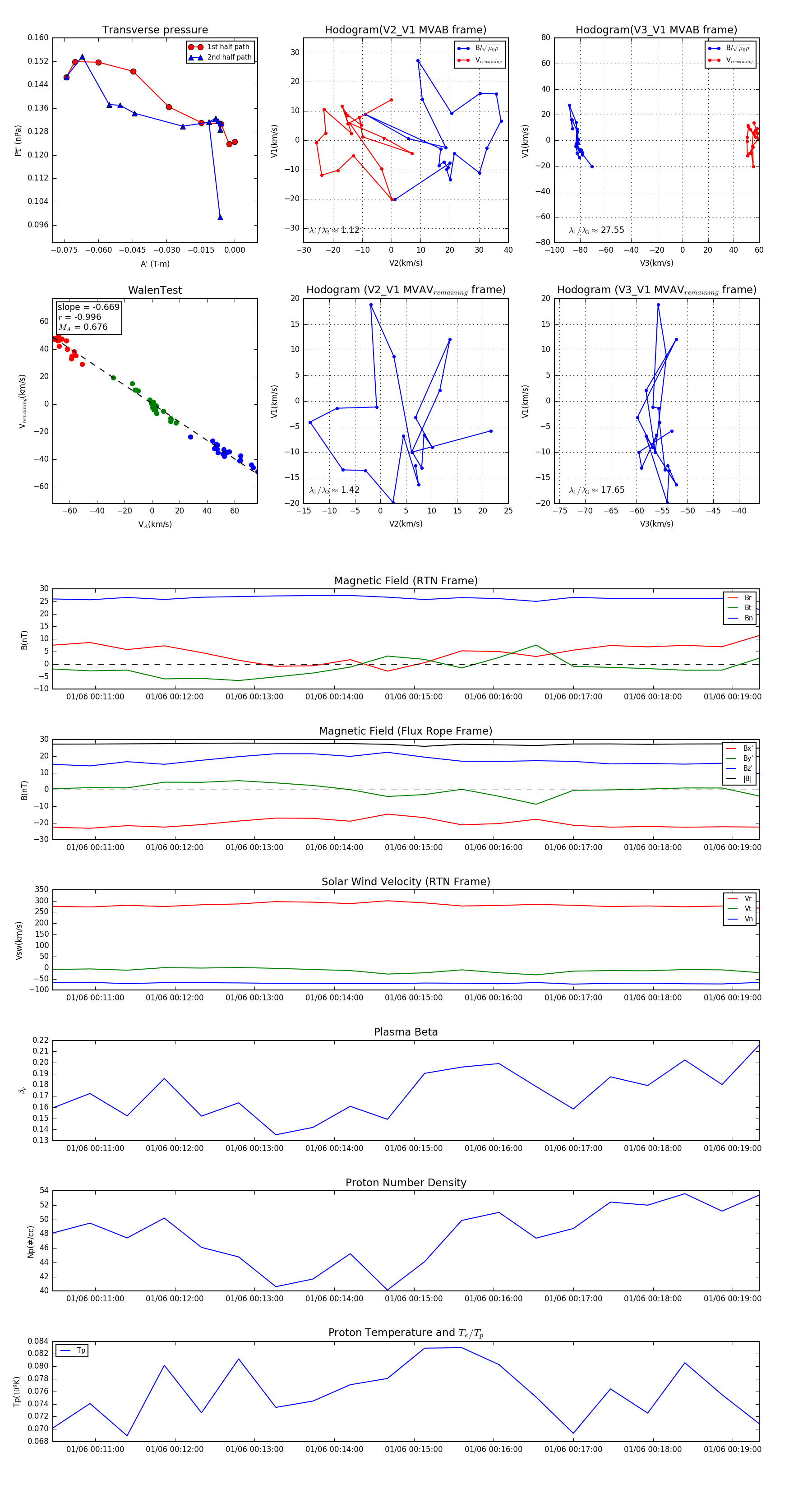
Flux Rope Event 2024-01-06 00:10:28 ~ 2024-01-06 00:19:20 (533 seconds)


plot