HOME   LIST
‹–   –›

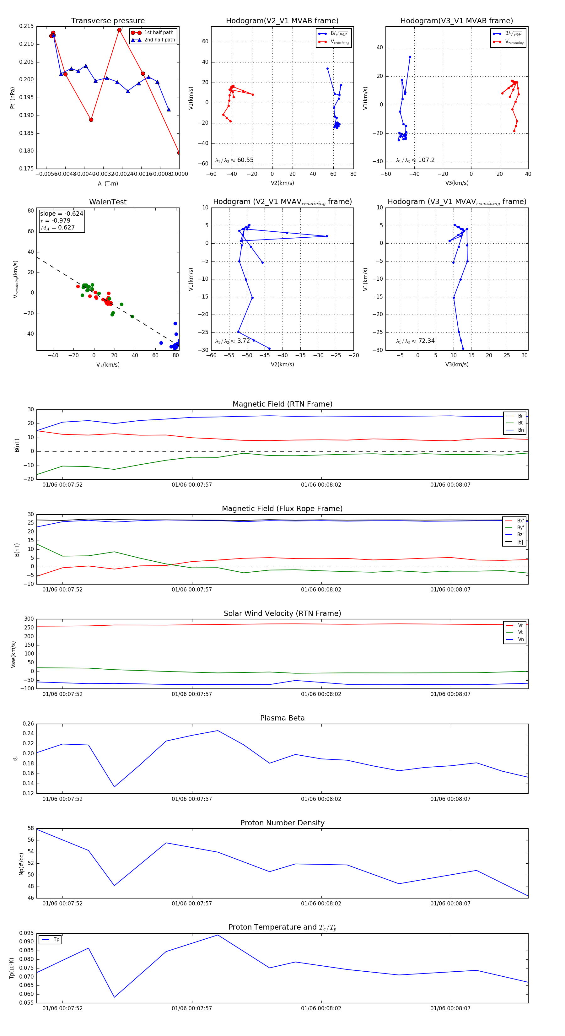
Flux Rope in 2024

Flux Rope Event 2024-01-06 00:07:51 ~ 2024-01-06 00:08:10 (20 seconds)


plot