HOME   LIST
‹–   –›

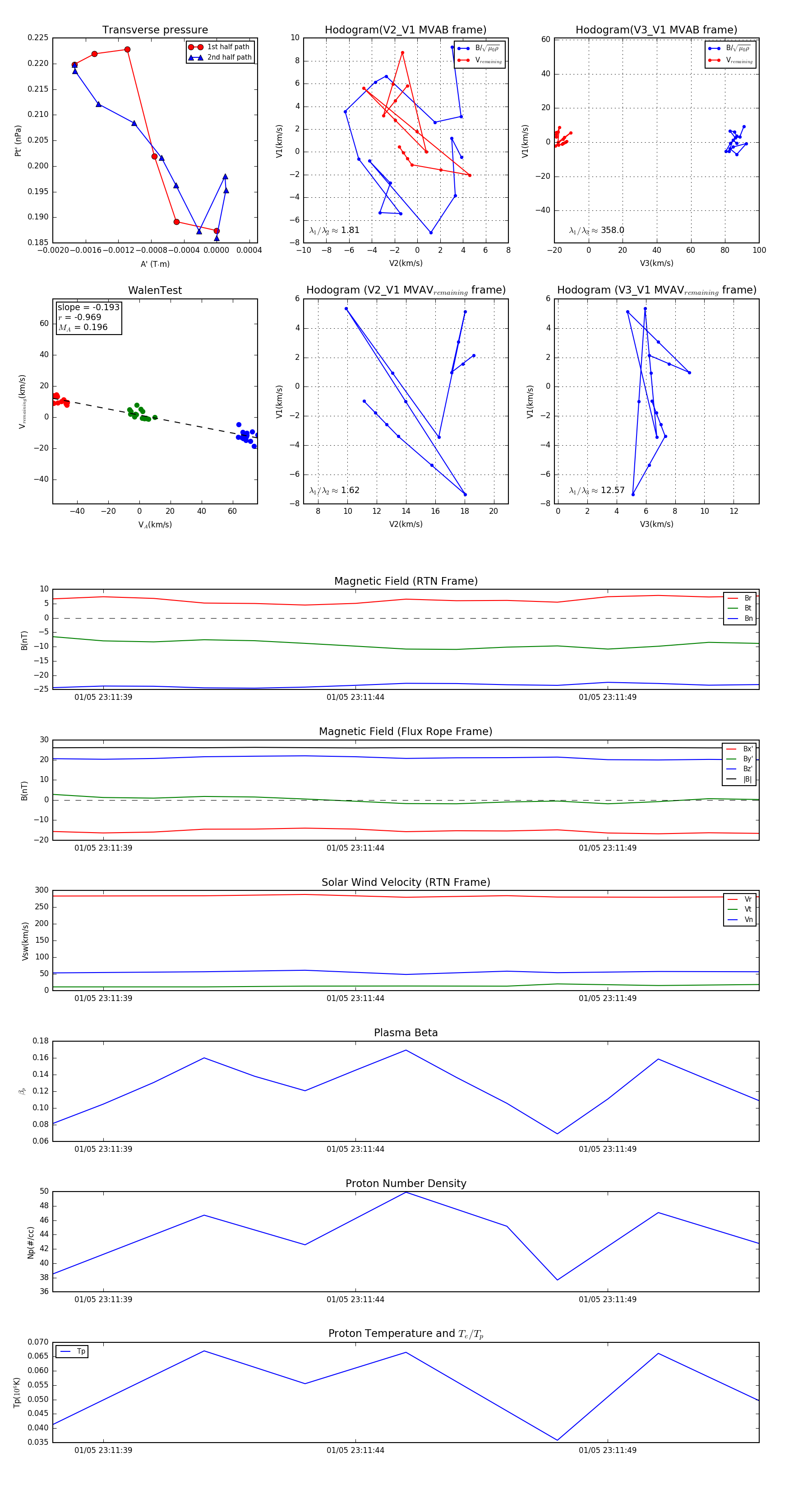
Flux Rope in 2024

Flux Rope Event 2024-01-05 23:11:38 ~ 2024-01-05 23:11:52 (15 seconds)


plot