HOME   LIST
‹–   –›

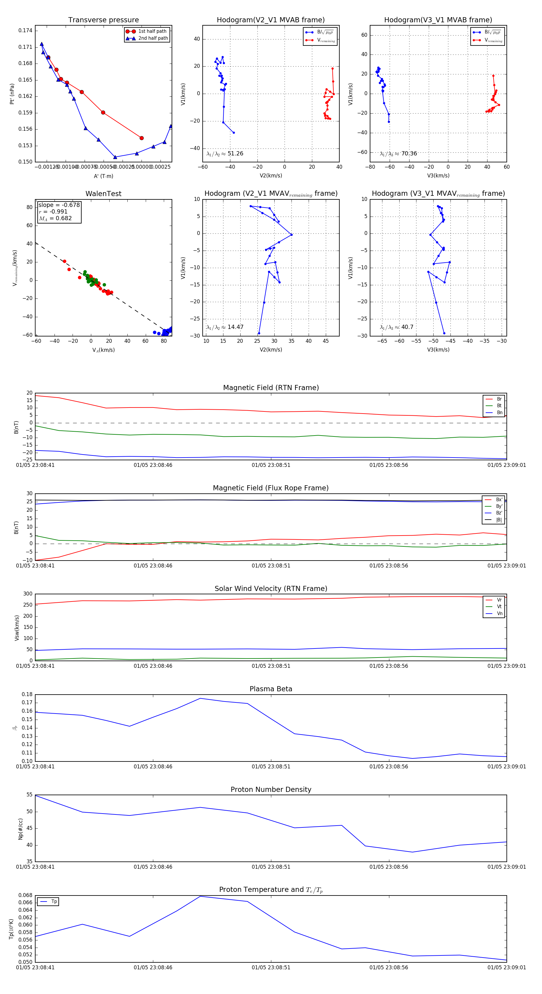
Flux Rope in 2024

Flux Rope Event 2024-01-05 23:08:41 ~ 2024-01-05 23:09:01 (21 seconds)


plot