HOME   LIST
‹–   –›

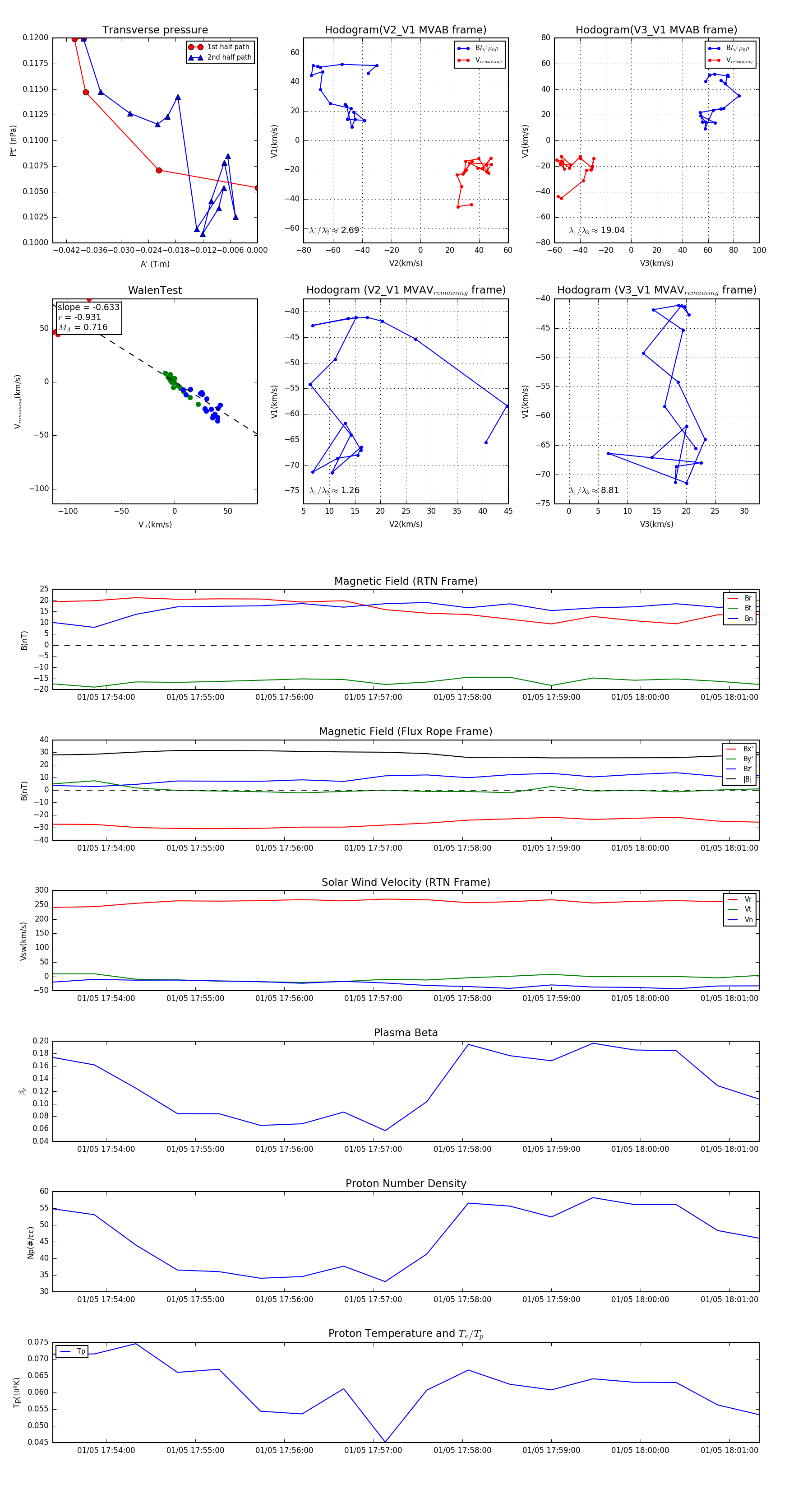
Flux Rope in 2024

Flux Rope Event 2024-01-05 17:53:24 ~ 2024-01-05 18:01:20 (477 seconds)


plot