HOME   LIST
‹–   –›

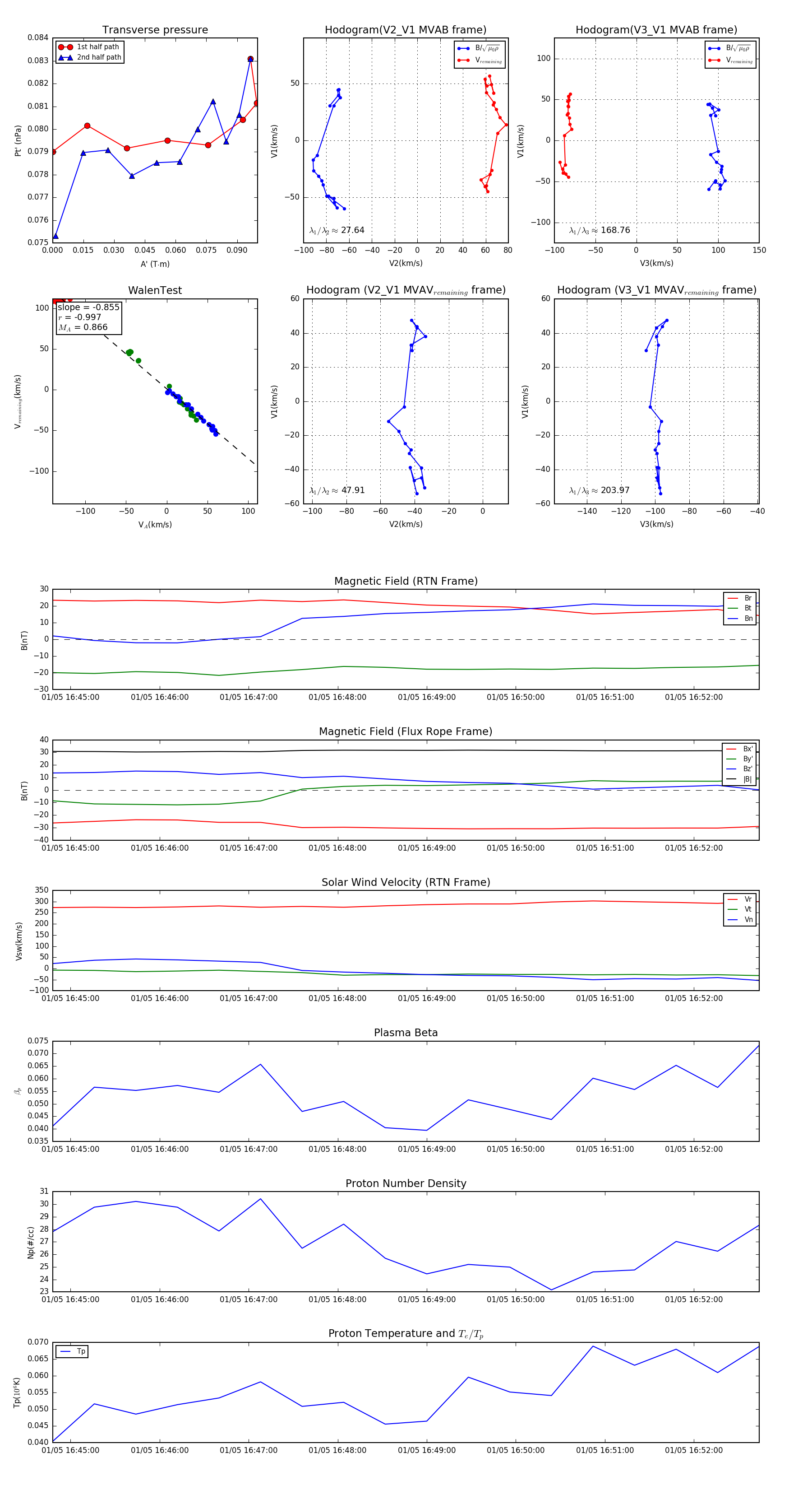
Flux Rope in 2024

Flux Rope Event 2024-01-05 16:44:48 ~ 2024-01-05 16:52:44 (477 seconds)


plot