HOME   LIST
‹–   –›

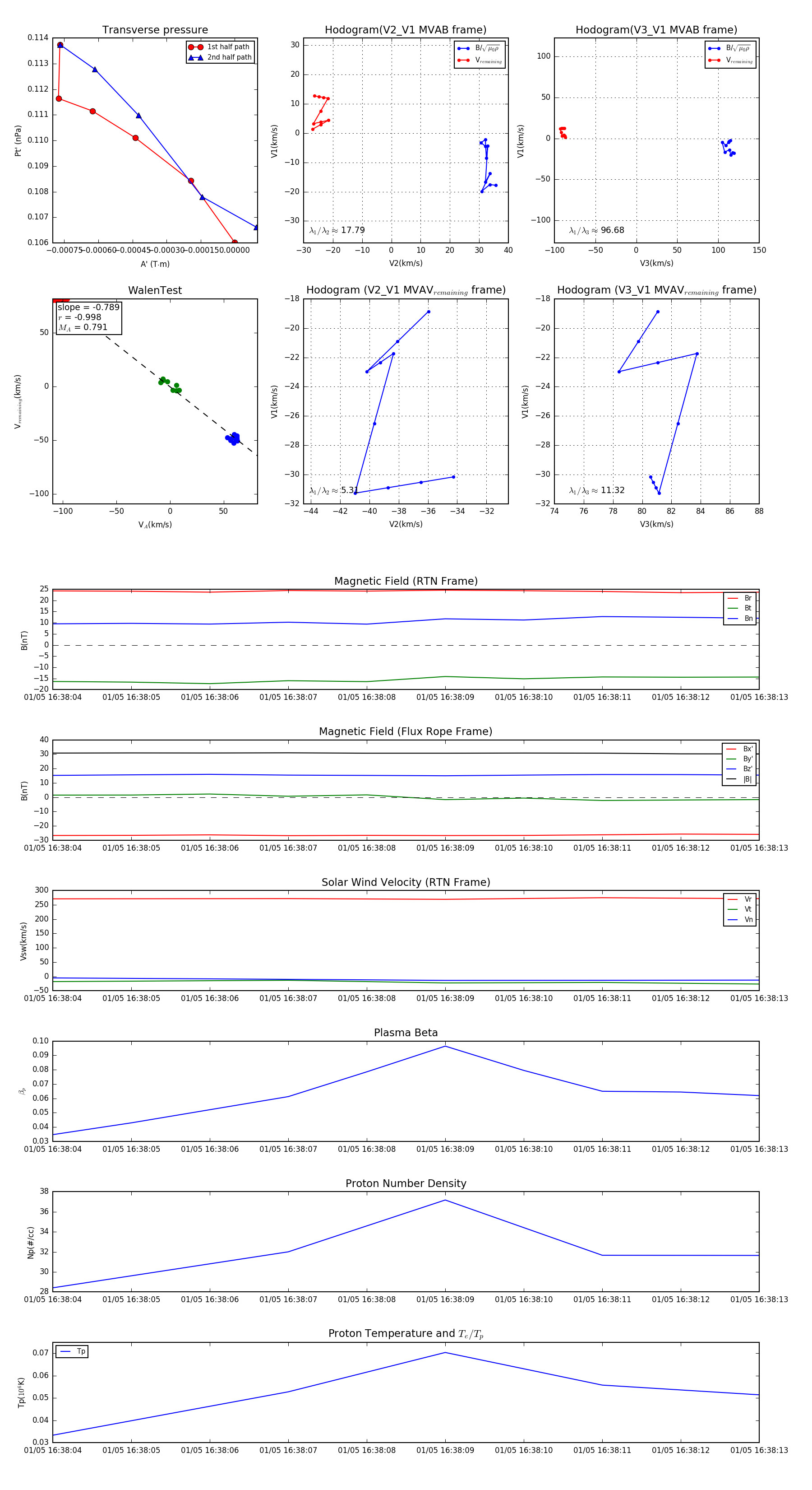
Flux Rope in 2024

Flux Rope Event 2024-01-05 16:38:04 ~ 2024-01-05 16:38:13 (10 seconds)


plot