HOME   LIST
‹–   –›

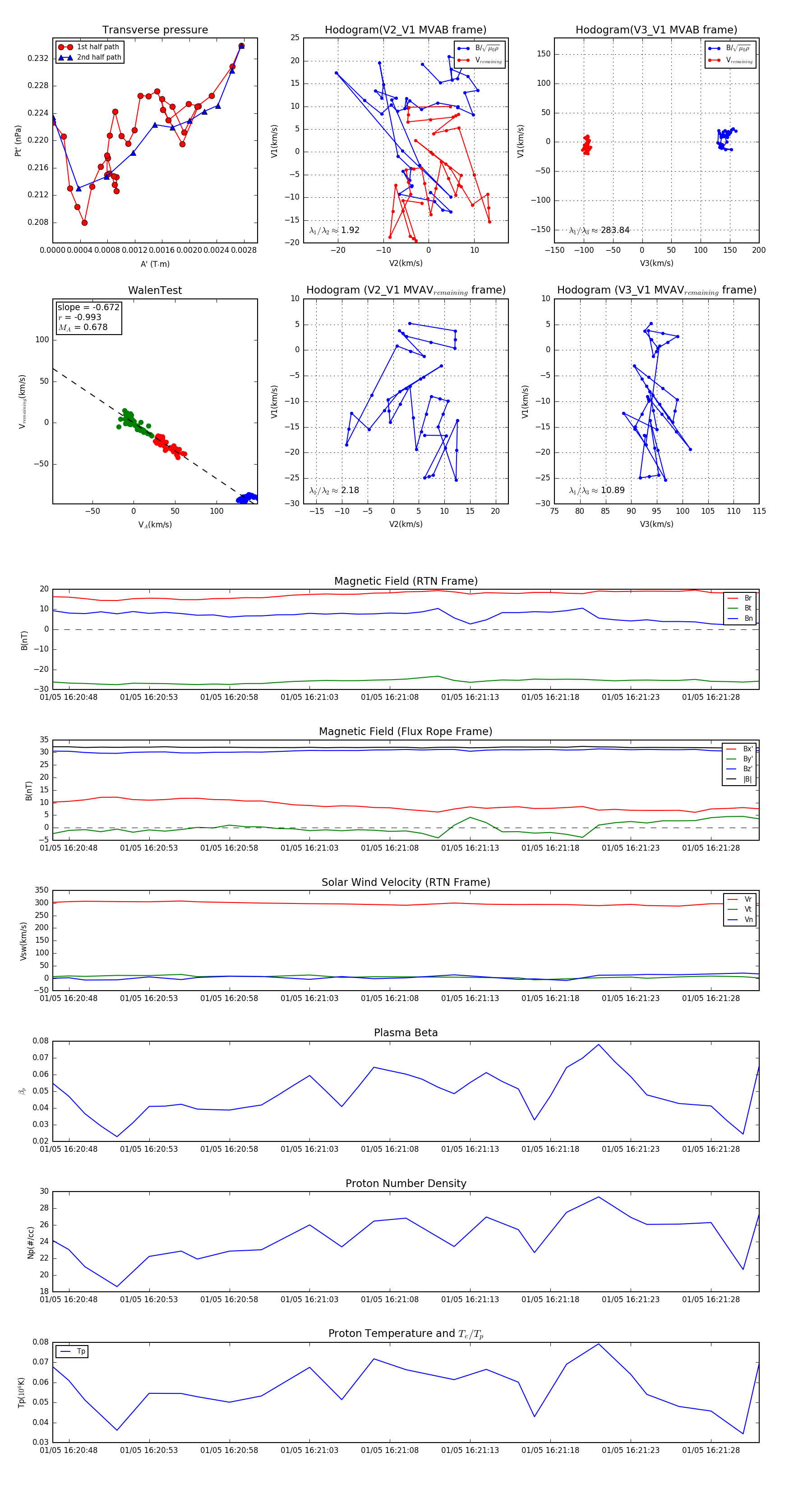
Flux Rope in 2024

Flux Rope Event 2024-01-05 16:20:47 ~ 2024-01-05 16:21:31 (45 seconds)


plot