HOME   LIST
‹–   –›

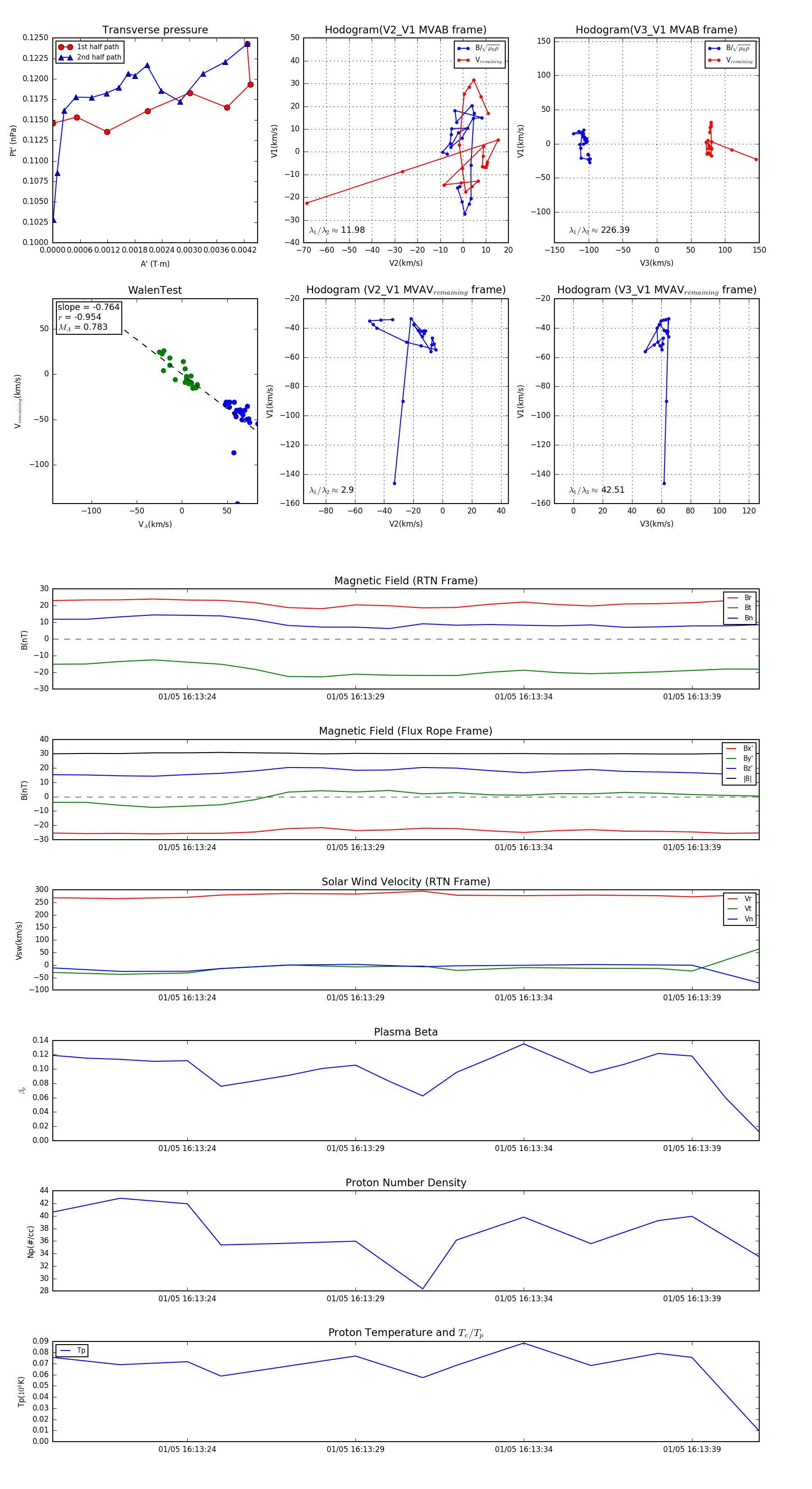
Flux Rope in 2024

Flux Rope Event 2024-01-05 16:13:20 ~ 2024-01-05 16:13:41 (22 seconds)


plot