HOME   LIST
‹–   –›

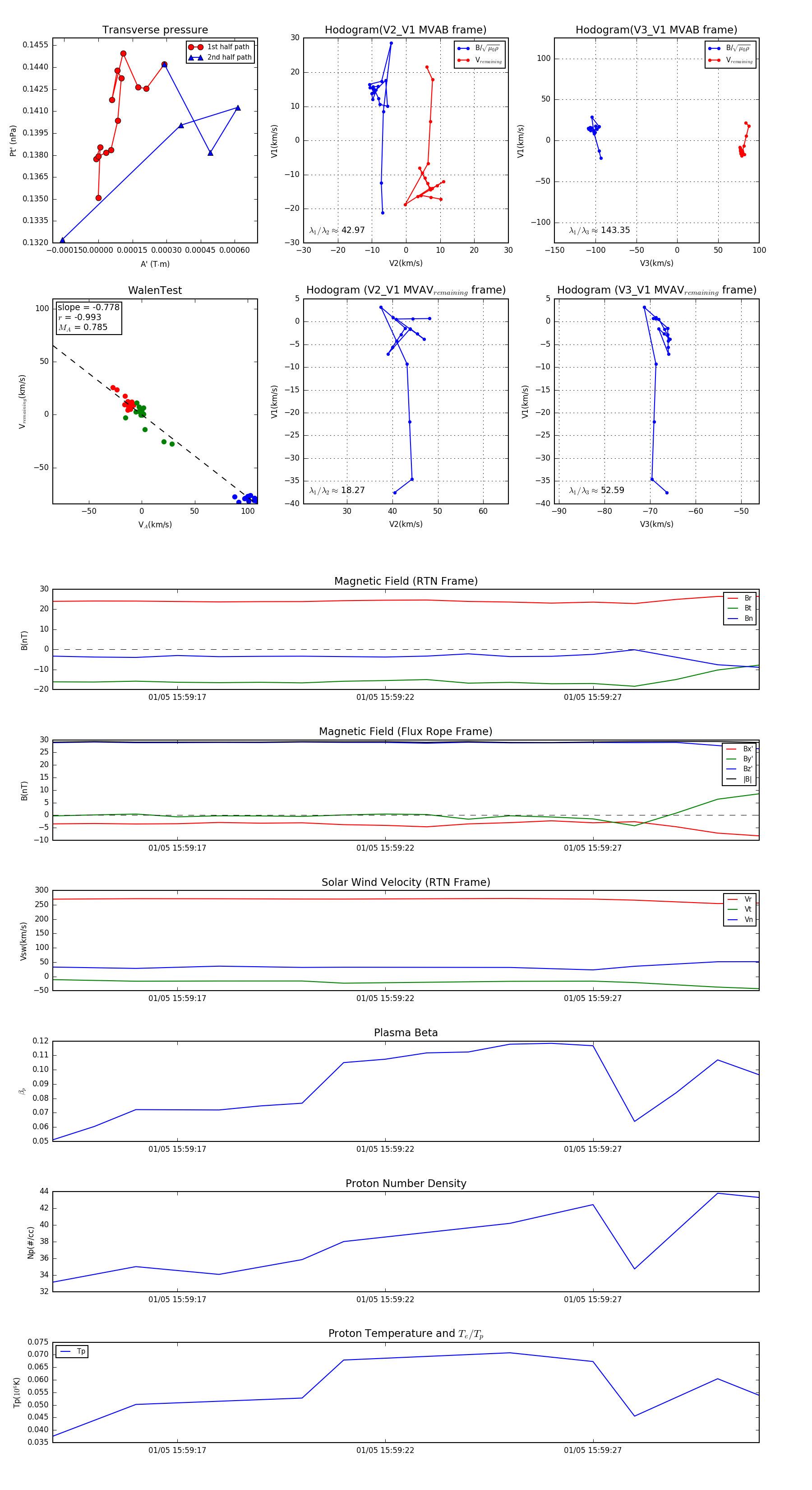
Flux Rope in 2024

Flux Rope Event 2024-01-05 15:59:14 ~ 2024-01-05 15:59:31 (18 seconds)


plot