HOME   LIST
‹–   –›

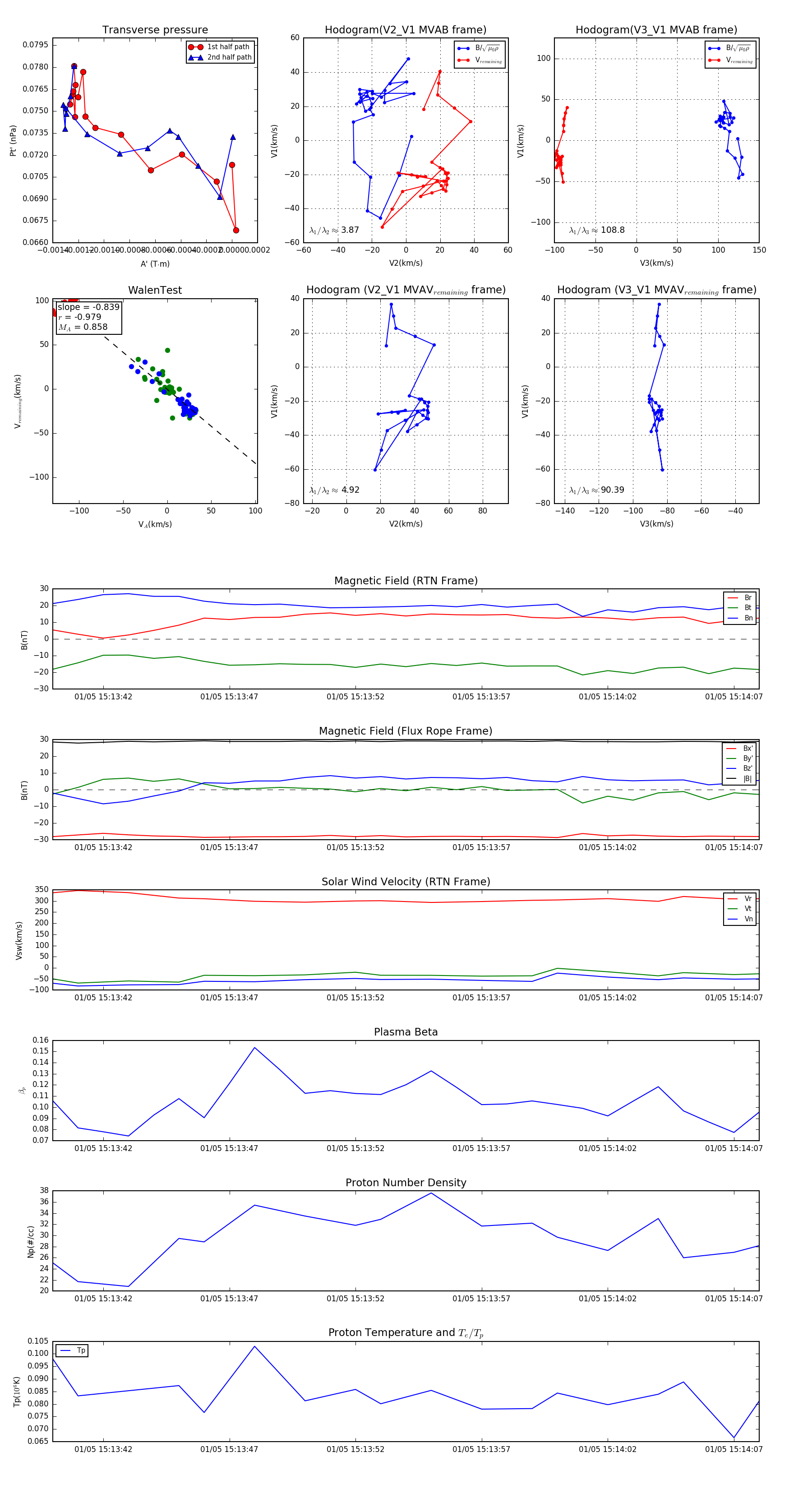
Flux Rope in 2024

Flux Rope Event 2024-01-05 15:13:40 ~ 2024-01-05 15:14:08 (29 seconds)


plot