HOME   LIST
‹–   –›

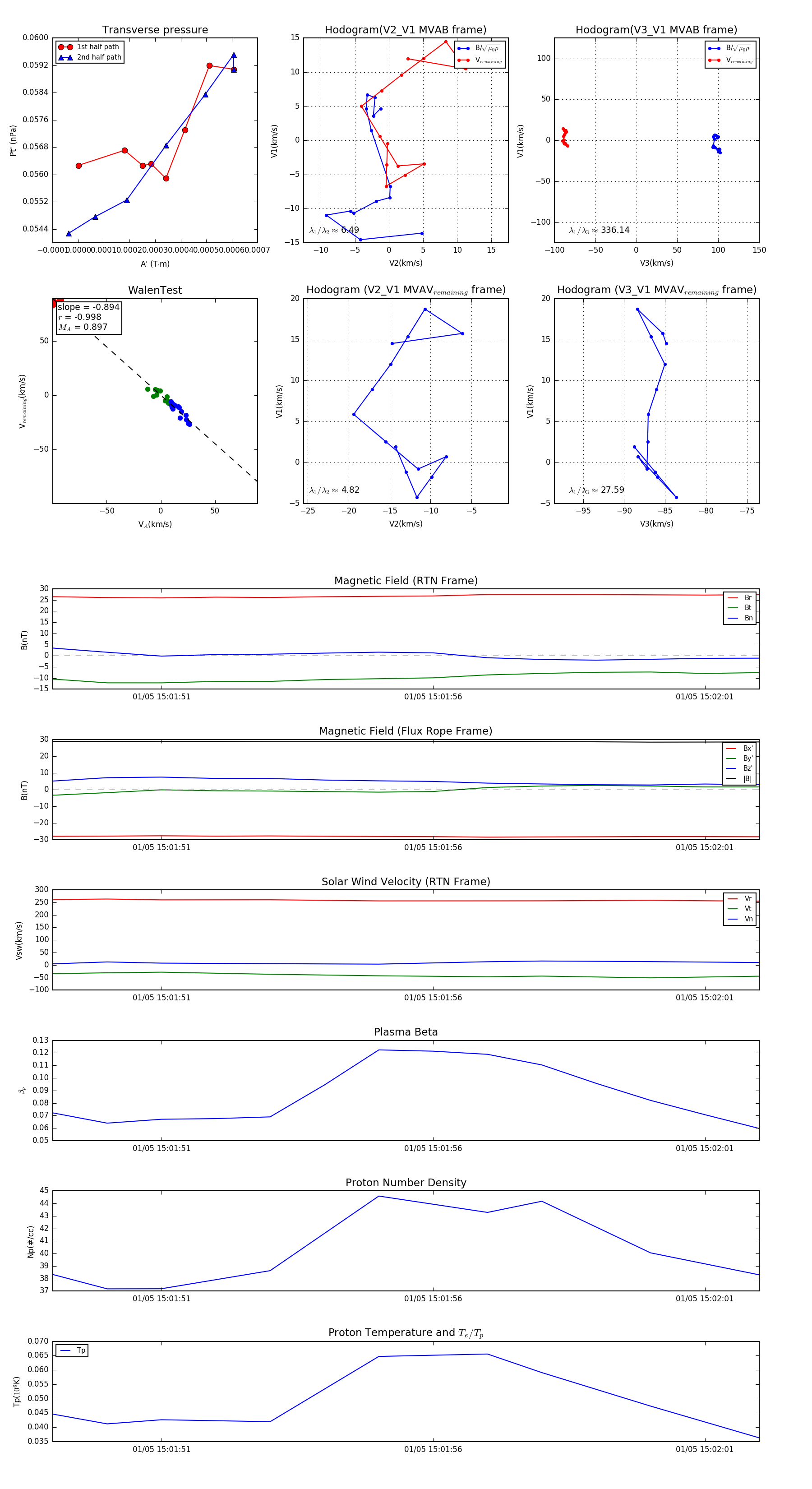
Flux Rope in 2024

Flux Rope Event 2024-01-05 15:01:49 ~ 2024-01-05 15:02:02 (14 seconds)


plot