HOME   LIST
‹–   –›

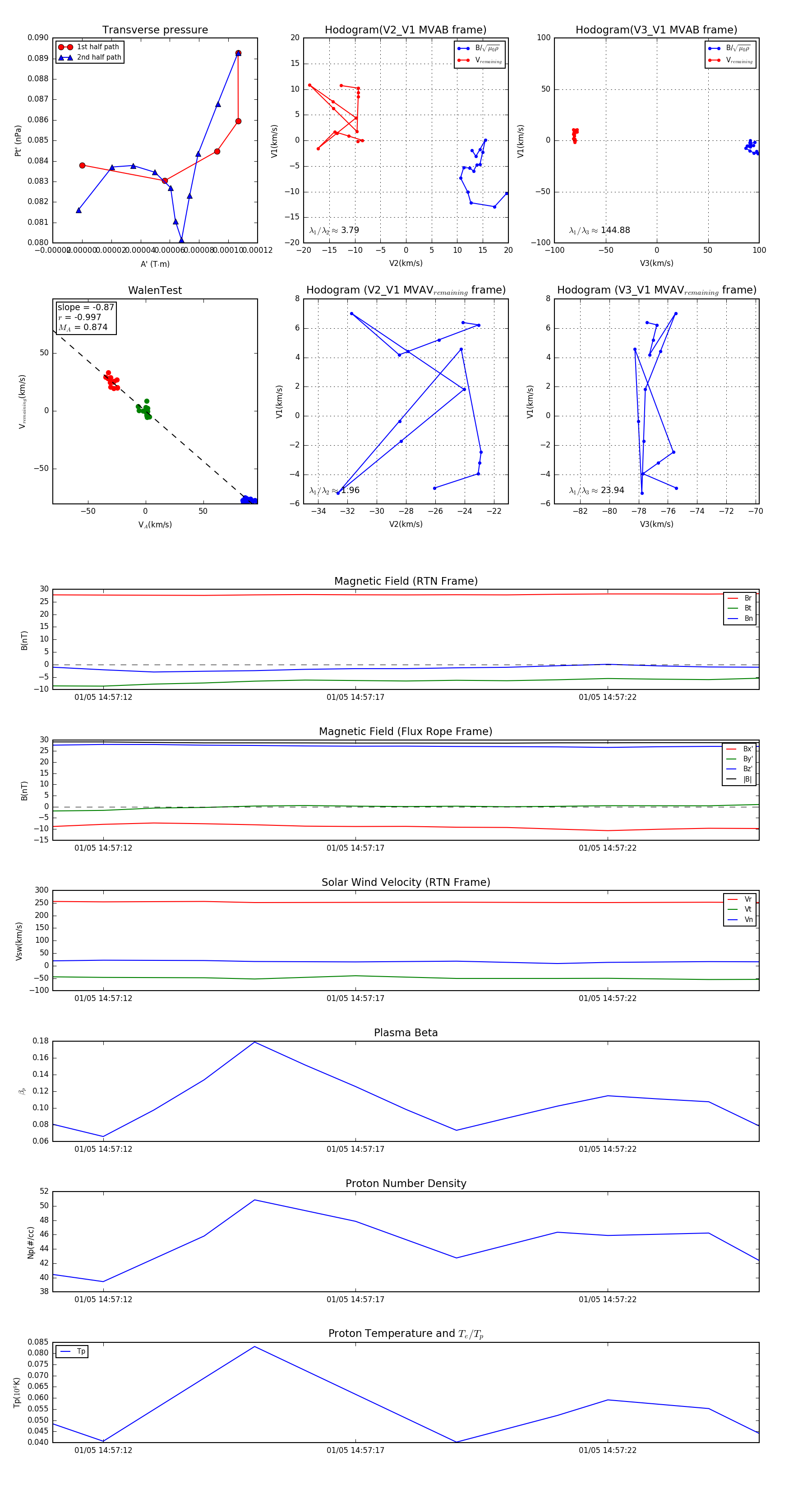
Flux Rope in 2024

Flux Rope Event 2024-01-05 14:57:11 ~ 2024-01-05 14:57:25 (15 seconds)


plot