HOME   LIST
‹–   –›

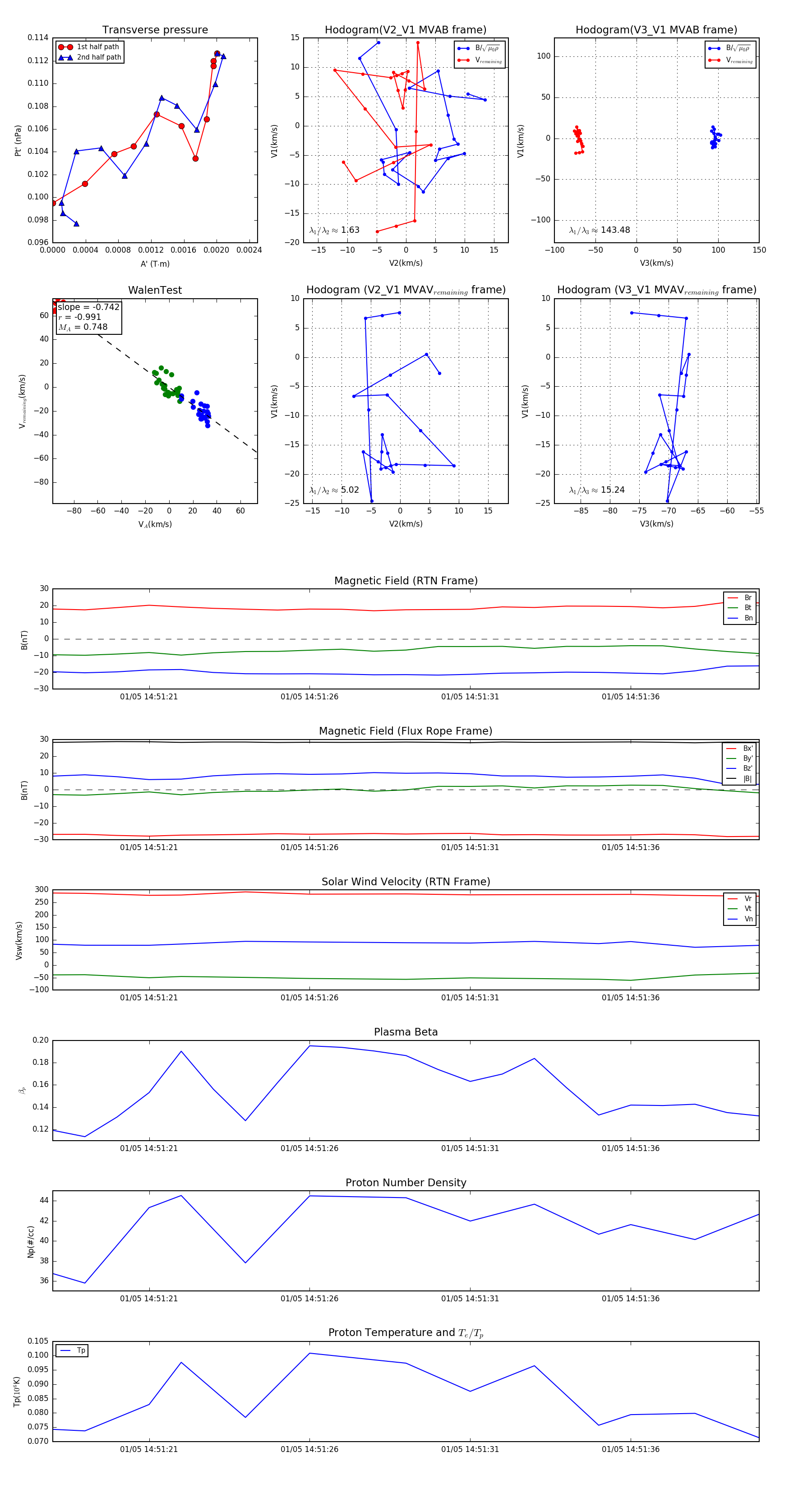
Flux Rope in 2024

Flux Rope Event 2024-01-05 14:51:18 ~ 2024-01-05 14:51:40 (23 seconds)


plot